分析

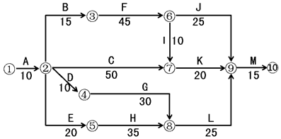
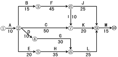
案例题 某水利工程,发包人与承包人按照《水利水电工程标准施工招标文件(2009年版)》签订了施工合同,经总监理工程师批准的施工总进度计划见下图(单位:天),各项工作均按最早开始时间安排且匀速施工。

【事件】
  施工过程中发生了如下事件。
  事件1:合同开工日期前,由于承包人测量人员操作不当造成施工控制网数据异常,承包人进行测量修正,导致工程未能按期开工。
  事件2:由于承包人人员及材料组织不到位,工程开工后第33天上班时工作F才开始。为确保按合同工期竣工,承包人决定调整施工总进度计划。经分析,各项未完成工作的赶工费率及可缩短时间见下表。

 事件3:施工总进度计划调整后,工作L按期开工。施工合同约定,工作L需安装的设备由发包人采购,由于设备到货检验不合格,发包人进行了退换。由此导致承包人吊装机械台班费损失8万元,工作L拖延9天。承包人向项目监理机构提出了费用补偿和工程延期申请。
【问题】
  1.指出上图所示施工总进度计划的关键路线、次关键路线和总工期。

2.针对事件1,项目监理机构应如何处置?说明理由。
 3.事件2中,为使赶工费最少,承包人应如何调整施工总进度计划(写出分析与调整过程)?赶工费总计多少万元?计划调整后工作L的总时差和自由时差为多少天?
 4.事件3中,项目监理机构是否应批准费用补偿和工程延期?分别说明理由。

正确答案
 1.施工总进度计划的关键路线为A→B→F→I→K→M(或1→2→3→6→7→9→10);
  总工期=10+15+45+10+20+15=115(天);
  次关键路线为A→B→F→J→M(或1→2→3→6→9→10)。
 2.事件1中,工程未能按期开工是承包人原因造成的;
  根据《水利工程施工监理规范》(SL 288-2014):由于承包人原因使工程未能按期开工,监理机构应通知承包人按照施工合同约定提交书面报告,说明延误开工原因及赶工措施。
 3.(1)事件2中,F工作延误33-26=7天、32-25=7天,F为关键工作,故影响工期拖延7天,为确保按期完工,F工作之后的关键线路需要需压缩7天。
  (2)压缩工期应选择关键工作F、I、K、M为压缩对象,为使赶工费最少,首先应选择赶工费率最小的工作K进行压缩。
 4.事件3中,项目监理机构应批准8万元的费用补偿。理由:是发包人采购的材料出现质量检测不合格导致的机械台班损失,应由发包人承担责任。
  项目监理机构不应批准工程延期。理由:工作L不是关键工作,且该工作的总时差为10天,工作L拖延9天未超过其总时差,不会影响工期的延误。
查看解析

相关试题

刷题小程序
案例分析(水利工程)题库小程序
热门试卷