首页
考研
最新考研题库
中外美术史23新版
建筑类
二级建造师
一级建造师
一级造价工程师
监理工程师
安全工程师
一级消防工程师
消防设施操作员
医学类
主治类
执业药师
护师(初级)资格证考试
主管护师(中级)资格证考试
护士资格证考试
医师类
中药学类
金融类
基金从业资格
银行从业资格
证券从业资格
期货从业资格
银行招聘考试
财会类
初级经济师
中级经济师
初级会计师
中级会计师
注册会计师
税务师
资产评估师
教师类
中学教师笔试
小学教师笔试
幼儿教师笔试
幼儿结构化面试
幼儿专业面试
中小学结构化面试
学历提升
成考(专升本)
成考(高起本、高起专)
自考
网校课程
登录
注册好礼
我的主页
我的提问
我的回答
退出
当前位置:
首页
>
目标控制(土木建筑)
>
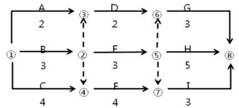
某工程网络计划如下图所示(时间单位为天),图中工作D的自由时差和总时差分别是( )天。
单选
某工程网络计划如下图所示(时间单位为天),图中工作D的自由时差和总时差分别是( )天。
A 0和3
B 1和0
C 1和1
D 1和3
正确答案
D
查看解析
搜索
相关试题
单选
在频数分布直方图中,纵坐标表示( )。
A 影响产品质量的各因素 B 产品质量特性值 C 不合格产品的频数 D 质量特性值出现的频数
查看
单选
下列有关变异系数的描述,正确的是( )。
A 变异系数是用标准差除以极差得到的相对数 B 变异系数越小,说明分布集中程度高 C 变异系数越大,说明均值对总体的代表性越好 D 变异系数适用于均值有较小差异的总体之间离散程度的比较
查看
单选
在质量管理中,将正常型直方图与质量标准进行比较时,可以判断生产过程的( )。
A 质量问题成因 B 质量薄弱环节 C 计划质量能力 D 实际生产能力
查看
单选
在施工过程中,如果拟采用的新工艺、新技术、新材料,不符合现行强制性标准规定的,应当由( )提请建设单位组织专题技术论证,报批准标准的建设行政主管部门或者国务院有
A 监理单位 B 施工单位 C 工程质量监督机构 D 拟采用单位
查看
单选
在质量数据波动的原因分析中,下列对系统性原因的描述,正确的是( )。
A 产品质量数据离散不大 B 不会造成次品、废品的产生 C 异常波动,特征明显 D 异常波动难以识别和避免
查看
单选
下列应由施工项目经理部盖章,项目技术负责人签字的报审(报验)表的是( )。
A 分包单位资格报审表 B 施工控制测量成果报验表 C 工程材料、构配件、设备报审表 D 试验室报审表
查看
单选
根据《生产安全事故报告和调查处理条例》,下列建设工程施工生产安全事故中,属于重大事故的是( )。
A 某基坑发生透水事件,造成直接经济损失5000万元,没有人员伤亡 B 某拆除工程安全事故,造成直接经济损失1000万元,45人重伤 C 某建设工程脚手架倒塌,造成直接经济损失960万元,8人重伤 D 某建设工程提前拆模导致结构坍塌,造成35人死亡,直接经济损失4500万元
查看
单选
工程施工过程中发生质量事故造成5人死亡、直接经济损失5000万元,该事故属于( )事故。
A 一般 B 较大 C 重大 D 特别重大
查看
单选
某进口设备,装运港船上交货价(FOB)为50万美元,到岸价(CIF)为51万美元,关税税率为10%,增值税税率为13%,美元的银行外汇牌价为:1美元=6.72元
A 43.68 B 44.554 C 48.048 D 49.009
查看
单选
下列费用中,属于规费的是( )。
A 环境保护费 B 文明施工费 C 社会保险费 D 安全施工费
查看
刷题小程序
热门试卷
2022年监理工程师考试《建设工程目标控制(土木建筑工程)》临考密训卷
2022年监理工程师考试《建设工程目标控制(土木建筑工程)》强化提分卷
2022年监理工程师考试《建设工程目标控制(土木建筑工程)》全真模拟卷
2022年监理工程师考试《建设工程目标控制(土木建筑工程)》密训卷(符合2022版新教材)
2022年监理工程师考试《建设工程目标控制(土木建筑工程)》冲刺卷(符合2022版新教材)
2022年监理工程师考试《建设工程目标控制(土木建筑工程)》模拟卷(符合2022版新教材)
监理工程师《 目标控制土木建筑》模拟卷1
监理工程师《 目标控制土木建筑》模拟卷2
监理工程师《 目标控制土木建筑》模拟卷3
监理工程师《 目标控制土木建筑》押题密卷1
监理工程师《 目标控制土木建筑》押题密卷2
监理工程师《 目标控制土木建筑》押题密卷3
监理工程师《 目标控制土木建筑》押题密卷4
监理工程师《 目标控制土木建筑》押题密卷5
监理工程师《 目标控制土木建筑》押题密卷6