首页
考研
最新考研题库
中外美术史23新版
建筑类
二级建造师
一级建造师
一级造价工程师
监理工程师
安全工程师
一级消防工程师
消防设施操作员
医学类
主治类
执业药师
护师(初级)资格证考试
主管护师(中级)资格证考试
护士资格证考试
医师类
中药学类
金融类
基金从业资格
银行从业资格
证券从业资格
期货从业资格
银行招聘考试
财会类
初级经济师
中级经济师
初级会计师
中级会计师
注册会计师
税务师
资产评估师
教师类
中学教师笔试
小学教师笔试
幼儿教师笔试
幼儿结构化面试
幼儿专业面试
中小学结构化面试
学历提升
成考(专升本)
成考(高起本、高起专)
自考
网校课程
登录
注册好礼
我的主页
我的提问
我的回答
退出
当前位置:
首页
>
目标控制(土木建筑)
>
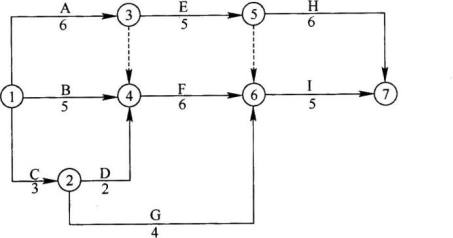
某双代号网络计划如下图所示(时间单位:d),其计算工期是( )d。
单选
某双代号网络计划如下图所示(时间单位:d),其计算工期是( )d。
A 16
B 17
C 18
D 20
正确答案
B
查看解析
搜索
相关试题
单选
制定适宜的质量方针和质量目标,同时还要创造一个良好的组织内部环境,激励员工积极地工作,充分参与质量管理,为实现质量方针和质量目标做出应有的贡献的是( )。
A 组织者 B 领导者 C 投资者 D 执行者
查看
单选
甲房地产开发公司将一商场工程以施工总承包方式发包给乙建筑公司,乙建筑公司又将其中土方工程分包给丙土方公司,该工程的监理方为丁公司。在工程开工前,应当由( )按照
A 乙建筑公司 B 丙土方公司与丁监理公司共同 C 甲房地产开发公司和乙建筑公司共同 D 甲房地产开发公司
查看
单选
“卓越绩效模式强调以系统的观点来管理整个组织及其关键过程”,这体现的卓越绩效模式的价值观是( )。
A 战略导向 B 社会责任 C 学习.改进与创新 D 系统管理
查看
单选
监理日志要及时交( )审查,以便及时沟通了解现场状况,从而促进监理工作正常有序地开展。
A 专业监理工程师 B 监理单位技术负责人 C 建设单位 D 总监理工程师
查看
单选
工程建设活动中,形成工程实体质量的决定性环节在( )阶段。
A 工程设计 B 工程施工 C 工程决策 D 工程竣工验收
查看
单选
影响工程质量的因素中,构成工程质量基础的因素是( )。
A 人员素质 B 工程材料 C 方法 D 环境条件
查看
单选
工程与其周围生态环境协调,与所在地区经济环境协调以及与周围已建工程相协调,以适应可持续发展要求的特性,是指的( )。
A 与环境的协调性 B 经济性 C 可靠性 D 适用性
查看
单选
政府监督部门,对工程报建的管理,属于对( )的管理。
A 建设程序 B 发承包 C 活动主体资格 D 工程质量管理法规
查看
单选
施工图设计文件的审查是根据国家法律、法规、技术标准与规范,对工程项目的结构安全和强制性标准、规范执行情况等进行的审查,审查工作由( )进行。
A 建设行政主管部门 B 监理单位 C 质量监督站 D 施工图审查机构
查看
单选
下列关于勘察单位承揽工程的说法,错误的是( )。
A 在其资质等级许可的范围内承揽工程 B 禁止超越其资质等级许可的范围承揽工程 C 禁止其他单位以本单位的名义承揽工程 D 可以转包其承揽的工程
查看
刷题小程序
热门试卷
2022年监理工程师考试《建设工程目标控制(土木建筑工程)》临考密训卷
2022年监理工程师考试《建设工程目标控制(土木建筑工程)》强化提分卷
2022年监理工程师考试《建设工程目标控制(土木建筑工程)》全真模拟卷
2022年监理工程师考试《建设工程目标控制(土木建筑工程)》密训卷(符合2022版新教材)
2022年监理工程师考试《建设工程目标控制(土木建筑工程)》冲刺卷(符合2022版新教材)
2022年监理工程师考试《建设工程目标控制(土木建筑工程)》模拟卷(符合2022版新教材)
监理工程师《 目标控制土木建筑》模拟卷1
监理工程师《 目标控制土木建筑》模拟卷2
监理工程师《 目标控制土木建筑》模拟卷3
监理工程师《 目标控制土木建筑》押题密卷1
监理工程师《 目标控制土木建筑》押题密卷2
监理工程师《 目标控制土木建筑》押题密卷3
监理工程师《 目标控制土木建筑》押题密卷4
监理工程师《 目标控制土木建筑》押题密卷5
监理工程师《 目标控制土木建筑》押题密卷6