首页
考研
最新考研题库
中外美术史23新版
建筑类
二级建造师
一级建造师
一级造价工程师
监理工程师
安全工程师
一级消防工程师
消防设施操作员
医学类
主治类
执业药师
护师(初级)资格证考试
主管护师(中级)资格证考试
护士资格证考试
医师类
中药学类
金融类
基金从业资格
银行从业资格
证券从业资格
期货从业资格
银行招聘考试
财会类
初级经济师
中级经济师
初级会计师
中级会计师
注册会计师
税务师
资产评估师
教师类
中学教师笔试
小学教师笔试
幼儿教师笔试
幼儿结构化面试
幼儿专业面试
中小学结构化面试
学历提升
成考(专升本)
成考(高起本、高起专)
自考
网校课程
登录
注册好礼
我的主页
我的提问
我的回答
退出
当前位置:
首页
>
目标控制(土木建筑)
>
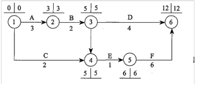
某工程网络计划如下图所示,工作D的最迟开始时间是第( )天。
单选
某工程网络计划如下图所示,工作D的最迟开始时间是第( )天。
A 3
B 5
C 6
D 8
正确答案
D
查看解析
搜索
相关试题
单选
下列关于设计单位的质量责任和义务的说法,正确的是( )。
A 组织设计人员参加建筑工程竣工验收,验收后在相关验收合格文件上签字 B 设计文件应当符合国家规定的设计深度要求,注明工程合理使用年限 C 在设计文件中选用的建筑材料、建筑构配件和设备均不得指定生产厂、供应商 D 对因勘察造成的质量事故,提出相应的技术处理方案
查看
单选
在影响工程质量的诸多因素中,环境条件对工程质量特性起到重要作用。下列因素属于工程技术环境条件的有( )。
A 防护设施 B 水文、气象 C 施工作业面 D 合同环境与管理关系的确定
查看
单选
监理单位在编写程序文件的过程中,应同时编制质量管理体系贯彻实施所需的各种质量记录表格。下列不属于与质量管理体系有关的记录包括( )。
A 合同评审记录 B 文件控制记录 C 内部审核记录 D 不合格品处理记录
查看
单选
图纸会审和设计交底会议纪要应由与会单位代表和( )共同签认。会议纪要一经签认,即成为施工和监理的依据。
A 建设单位负责人 B 专业监理工程 C 总监理工程师 D 质量监督机构
查看
单选
工程建设阶段中,( )对质量的影响是保证最终产品的质量。
A 竣工验收 B 勘察、设计 C 可行性研究 D 施工
查看
单选
建设工程质量特性中的可靠性是指工程在规定的时间和规定的条件下( )。
A 满足使用目的的各种性能 B 完成规定功能的能力 C 满足规定功能要求的使用年限 D 保证结构安全、保证人身和环境免受危害的程度
查看
单选
选择合适的承包单位是工程质量管理的重要环节,工程承发包管理属于( )的管理职能。
A 建设单位 B 工程监理单位 C 政府 D 施工单位
查看
单选
工程的( )使得质量目标和水平具体化。
A 设计 B 施工 C 决策 D 可行性研究
查看
单选
在正常使用条件下,电气管线、给排水管道、设备安装和装修工程,最低保修期限为( )。
A 1年 B 2年 C 3年 D 4年
查看
单选
建设单位应当自建设工程竣工验收合格之日起( )日内,将建设工程竣工验收报告等文件报建设行政主管部门或者其他有关部门备案。建设行政主管部门或者其他有关部门发现建设
A 15,重新备案 B 30,重新备案 C 15,重新组织竣工验收 D 30,重新组织竣工验收
查看
刷题小程序
热门试卷
2022年监理工程师考试《建设工程目标控制(土木建筑工程)》临考密训卷
2022年监理工程师考试《建设工程目标控制(土木建筑工程)》强化提分卷
2022年监理工程师考试《建设工程目标控制(土木建筑工程)》全真模拟卷
2022年监理工程师考试《建设工程目标控制(土木建筑工程)》密训卷(符合2022版新教材)
2022年监理工程师考试《建设工程目标控制(土木建筑工程)》冲刺卷(符合2022版新教材)
2022年监理工程师考试《建设工程目标控制(土木建筑工程)》模拟卷(符合2022版新教材)
监理工程师《 目标控制土木建筑》模拟卷1
监理工程师《 目标控制土木建筑》模拟卷2
监理工程师《 目标控制土木建筑》模拟卷3
监理工程师《 目标控制土木建筑》押题密卷1
监理工程师《 目标控制土木建筑》押题密卷2
监理工程师《 目标控制土木建筑》押题密卷3
监理工程师《 目标控制土木建筑》押题密卷4
监理工程师《 目标控制土木建筑》押题密卷5
监理工程师《 目标控制土木建筑》押题密卷6