首页
考研
最新考研题库
中外美术史23新版
建筑类
二级建造师
一级建造师
一级造价工程师
监理工程师
安全工程师
一级消防工程师
消防设施操作员
医学类
主治类
执业药师
护师(初级)资格证考试
主管护师(中级)资格证考试
护士资格证考试
医师类
中药学类
金融类
基金从业资格
银行从业资格
证券从业资格
期货从业资格
银行招聘考试
财会类
初级经济师
中级经济师
初级会计师
中级会计师
注册会计师
税务师
资产评估师
教师类
中学教师笔试
小学教师笔试
幼儿教师笔试
幼儿结构化面试
幼儿专业面试
中小学结构化面试
学历提升
成考(专升本)
成考(高起本、高起专)
自考
网校课程
登录
注册好礼
我的主页
我的提问
我的回答
退出
当前位置:
首页
>
目标控制(土木建筑)
>
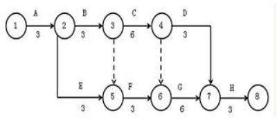
某工程双代号网络计划如下图所示,其中关键线路有( )条。
单选
某工程双代号网络计划如下图所示,其中关键线路有( )条。
A 1
B 2
C 3
D 4
正确答案
A
查看解析
搜索
相关试题
单选
质量管理体系的认证后的整改工作中,整改期限一般是行业惯例是发现严重不符合项的( )。
A 1个月之内 B 2个月之内 C 3个月之内 D 6个月之内
查看
单选
承包人在合同履行期间发现设计变更与招标工程量清单任一项目的特征描述不符,且该变化引起该项目的工程造价增减变化的,应按照( ),重新确定相应工程量清单项目的综合单
A 招标工程量清单项目特征 B 已标价工程量清单项目特征 C 实际施工的项目特征 D 发承包双方协商的项目特征
查看
单选
某基础工程包括挖基槽、做垫层、砌基础和回填土4个施工过程,分为4个施工段组织流水施工,各施工过程在各施工段的流水节拍见下表(时间单位:天)。根据施工工艺要求,在
A 21 B 22 C 23 D 25
查看
单选
下列参数中属于流水施工空间参数的是( )。
A 工作面 B 流水强度 C 流水节拍 D 施工过程
查看
单选
某钢筋工程计划用7周完成,每周计划和实际累计完成情况如图所示。关于该工程进度比较结果的说法,正确的是( )。
A 实际开始时间晚于计划开始时间1周 B 第2周末实际进度比计划进度拖后5% C 第4周内计划完成的任务量为28% D 第5周内实际任务量比计划任务量拖后6%
查看
单选
在建设工程施工阶段,承包单位需要将施工进度计划提交给监理工程师审查,其目的是为了( )。
A 表明其履行施工合同的能力 B 听取监理工程师的建设性意见 C 请求监理工程师优化施工进度计划 D 解除其对施工进度计划的责任和义务
查看
单选
下列有关项目可行性研究的表述中,正确的是( )。
A 使项目的建设充分反映业主的意愿 B 直接影响项目的决策质量和设计质量 C 决定工程质量的关键环节 D 决定了设计意图能否体现
查看
单选
在建设工程质量的适用性中,下列属于使用性能的是( )。
A 建设工程的规格尺寸 B 地基基础的牢固程度 C 工业厂房可以满足生产活动需要 D 建筑物的造型
查看
单选
环境条件是指对工程质量特性起重要作用的环境因素,( )属于工程技术环境。
A 通风照明条件 B 工程地质 C 施工环境作业面大小 D 临近的地下管线
查看
单选
暂停施工事件发生时,项目监理机构应如实记录所发生的情况。对于因施工单位原因暂停施工的,应记录( )。
A 施工单位人工的数量 B 施工单位设备的数量 C 直接导致停工发生的原因 D 施工单位设备的状态
查看
刷题小程序
热门试卷
2022年监理工程师考试《建设工程目标控制(土木建筑工程)》临考密训卷
2022年监理工程师考试《建设工程目标控制(土木建筑工程)》强化提分卷
2022年监理工程师考试《建设工程目标控制(土木建筑工程)》全真模拟卷
2022年监理工程师考试《建设工程目标控制(土木建筑工程)》密训卷(符合2022版新教材)
2022年监理工程师考试《建设工程目标控制(土木建筑工程)》冲刺卷(符合2022版新教材)
2022年监理工程师考试《建设工程目标控制(土木建筑工程)》模拟卷(符合2022版新教材)
监理工程师《 目标控制土木建筑》模拟卷1
监理工程师《 目标控制土木建筑》模拟卷2
监理工程师《 目标控制土木建筑》模拟卷3
监理工程师《 目标控制土木建筑》押题密卷1
监理工程师《 目标控制土木建筑》押题密卷2
监理工程师《 目标控制土木建筑》押题密卷3
监理工程师《 目标控制土木建筑》押题密卷4
监理工程师《 目标控制土木建筑》押题密卷5
监理工程师《 目标控制土木建筑》押题密卷6