分析

案例题 临南段河道疏浚工程,疏浚河道总长约5km,设计河道底宽150m,边坡1∶4,底高程7.90~8.07m。该河道疏浚工程划分为一个单位工程,包含7个分部工程(河道疏浚水下方为5个分部工程,排泥场围堰和退水口各1个分部工程)。其中排泥场围堰按3级堤防标准进行设计和施工。该工程于2012年10月1日开工,2013年12月底完工。工程施工过程中发生以下事件:
事件1:为加强工程质量管理、落实质量责任,依据《关于贯彻质量发展纲要、提升水利工程质量的实施意见》(水建管[2012]581号),项目法人要求各参建单位落实从业单位质量主体责任制等“四个责任制”和满足质量检测的总体要求。
事件2:排泥场围堰某部位堰基存在坑塘,施工单位进行了排水、清基、削坡后,再分层填筑施工,如下图所示。

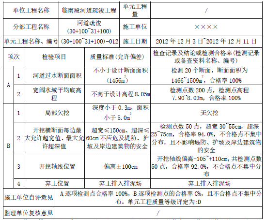
事件3:河道疏浚工程施工中,施工单位对某单元工程进行了质量评定,如下表所示。

事件4:排泥场围堰分部工程施工完成后,其质量经施工单位自评、监理单位复核后,施工单位报本工程质量监督机构进行了备案。
事件5:该河道疏浚单位工程完工后(本工程为大型水利工程),项目法人组织监理单位、施工单位成立了工程外观质量评定组。评定组由4人组成,其中高级工程师2名,工程师1名,助理工程师1名。竣工验收主持单位发现评定组织工作存在不妥之处并予以纠正。
事件6:本工程建设项目于2013年12月底按期完工。2015年5月,项目法人对本工程进行了竣工验收。验收委员会由竣工验收主持单位、设计单位、监理单位、质量和安全监督机构、地方人民政府有关部门、运行管理单位的代表及相关专家等组成。
问题:
1.请写出事件1中的质量检测的总体要求具体内容。
2.根据《堤防工程施工规范》SL260—2014,指出并改正事件2图中坑塘部位在清基、削坡、分层填筑方面的不妥之处。
3.根据《水利水电工程单元工程施工质量验收评定标准—堤防工程》SL634—2012,指出事件3表中A、B、C、D所代表的名称或数据。
4.根据《水利水电工程施工质量检验与评定规程》(SL176—2007)有关规定,改正事件4中的不妥之处。
5.根据《水利水电工程施工质量检验与评定规程》(SL176—2007)指出事件5中工程外观质量评定组织工作的不妥之处,并提出正确做法。
6.根据《水利水电建设工程验收规程》SL223—2008,指出事件6中竣工验收中不妥?说明理由。

正确答案
1.质量检测的总体要求是,严格开展施工自检、监理平行检测,积极推进第三方检测。
2.堰基坑塘部位削坡至1∶4不妥,应削至缓于1∶5。
堰基坑塘部位顺坡分层填筑不妥,应水平分层填筑。
3.A:主控项目;B:一般项目;C:92.0%。D:合格。
4.监理单位复核后,应增加“项目法人认定”,然后应由项目法人报质量监督机构核备。
5.不妥之处:
①项目法人组织监理单位、施工单位成立了工程外观质量评定组,评定组组成不妥;②评定组由4人组成不妥;③评定组成员职称不妥。
正确做法:
①项目法人组织监理、设计、施工及工程运行管理等单位组成工程外观质量评定组,进行工程外观质量检验评定并将评定结论报工程质量监督机构核定。
②参加工程外观质量评定的人员应具有工程师以上技术职称或相应执业资格。
③评定组人数大型工程不宜少于7人。
6.①竣工验收时间不符合规定。根据《水利水电建设工程验收规程》SL223—2008,河道疏浚工程竣工验收应在工程完成后1年内进行。
②项目法人对本工程进行了竣工验收不妥,应为竣工验收主持单位。
③设计、监理单位为验收委员会成员不妥,应是被验收单位。
查看解析

相关试题

刷题小程序
水利水电工程管理与实务题库小程序
热门试卷