1.
(1)计划工期为450天,工作E的总时差为15天。
(2)关键线路为:①→②→④→⑥→⑦→⑧(或A→C→D→H→I)。
2.
从工期和费用两方面进行分析:
(1)方案一:设备修复时间为20天,工作E的总时差为15天,影响工期5天,且增加的工期延期的违约费用=1×5=5(万元)。
(2)方案二:工作B第125天末结束,工作E将推迟15天完成,但不超过工作E的总时差,也就是计划工期仍为450天,不影响工期,不增加费用。
(3)方案三:租赁设备安装调试10天,不超过工作E的总时差,不影响工期,工作E还需工作125天,增加设备租赁费用=350×125=43750(元)。
三个方案综合比较,方案二合理。
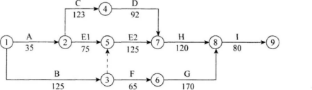
3.
(1)根据优选的方案二,调整后的网络计划(单位:天)如下图所示。

(2)
关键线路1:①→③→⑤→⑦→⑧→⑨(或B→E2→H→I);
关键线路2:①→②→④→⑦→⑧→⑨(或A→C→D→H→I)。