首页
考研
最新考研题库
中外美术史23新版
建筑类
二级建造师
一级建造师
一级造价工程师
监理工程师
安全工程师
一级消防工程师
消防设施操作员
医学类
主治类
执业药师
护师(初级)资格证考试
主管护师(中级)资格证考试
护士资格证考试
医师类
中药学类
金融类
基金从业资格
银行从业资格
证券从业资格
期货从业资格
银行招聘考试
财会类
初级经济师
中级经济师
初级会计师
中级会计师
注册会计师
税务师
资产评估师
教师类
中学教师笔试
小学教师笔试
幼儿教师笔试
幼儿结构化面试
幼儿专业面试
中小学结构化面试
学历提升
成考(专升本)
成考(高起本、高起专)
自考
网校课程
登录
注册好礼
我的主页
我的提问
我的回答
退出
当前位置:
首页
>
市政公用工程管理与实务
>
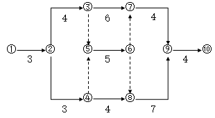
某道路工程施工进度计划如下图所示(实践单位:天),则该进度计划的计算工期是( )天。
单选
某道路工程施工进度计划如下图所示(实践单位:天),则该进度计划的计算工期是( )天。
A 20
B 21
C 23
D 25
正确答案
C
查看解析
搜索
相关试题
单选
旧水泥混凝土路作为基层加铺沥青混合料面层,加铺前应先喷洒( )。
A 粘层油 B 透层油 C 柴油 D 防粘结剂
查看
单选
关于先简支后连续梁的安装,说法正确的有( )。
A 应在一联梁全部安装完成后再浇筑湿接头混凝土 B 湿接头的混凝土宜在一天中气温相对较高的时段浇筑 C 湿接头混凝土的养护时间应不少于7D.D.同一片梁的临时支座应依次拆除
查看
单选
压浆过程中及压浆后48h内,结构混凝土的温度不得低于( )℃。
A 3 B 4 C 5 D 6
查看
单选
下列属于干作业成孔桩设备的是( )。
A 冲抓钻 B 冲击钻 C 旋挖钻 D 长螺旋钻
查看
单选
地铁基坑采用的围护结构形式很多,其中强度大、开挖深度大,同时可兼作主体结构一部分的围护结构是( )。
A 重力式水泥土挡墙 B 地下连续墙 C 预制混凝土板桩 D SMW工法桩
查看
单选
( )只允许管道沿自身轴向自由移动。
A 固定支架 B 滑动支架 C 导向支架 D 弹簧支架
查看
单选
下列旧水泥混凝土路面经修补后,不宜用作沥青路面基层的是( )路面。
A 大部分板缝处都有破损的 B 局部有酥空、空鼓、破损的 C 板块发生错台或网状开裂的 D 路面板边有破损的
查看
单选
关于石灰粉煤灰稳定碎石混合料基层施工的说法,错误的是( )。
A 常温下养护期不宜小于 7d B 禁止用薄层贴补的方法进行找平 C 混合料每层最大压实厚度为 300mm D 混合料可采用沥青乳液进行养护
查看
单选
挂篮组装后,应全面检查安装质量,并应做( )试验,以消除非弹性变形。
A 抗滑 B 载重 C 弹性 D 非弹性
查看
单选
渗透管渠指具有渗透功能的雨水管渠,渗透管渠开孔率应控制在( )之间。
A 1%~3% B 2%~4% C 3%~5% D 4%~6%
查看
刷题小程序
热门试卷
2022年二级建造师考试《市政公用工程管理与实务》冲刺卷(二)
2022年二级建造师考试《市政公用工程管理与实务》冲刺卷(一)
2022年二级建造师考试《市政公用工程管理与实务》模拟卷(三)
2022年二级建造师考试《市政公用工程管理与实务》模拟卷(二)
2022年二级建造师考试《市政公用工程管理与实务》模拟卷(一)
2022年二级建造师考试《市政公用工程管理与实务》机考模拟演练卷(一)(符合2022年新版教材)
2022年二级建造师考试《市政公用工程管理与实务》机考模拟演练卷(二)(符合2022年新版教材)
2022年二级建造师考试《市政公用工程管理与实务》冲刺卷(二)(符合2022年新版教材)
2022年二级建造师考试《市政公用工程管理与实务》冲刺卷(一)(符合2022年新版教材)
2022年二级建造师考试《市政公用工程管理与实务》模拟卷(三)(符合2022年新版教材)
《市政实务》深度模拟卷1
《市政实务》深度模拟卷2
《市政实务》预测试卷1
《市政实务》预测试卷2
《市政实务》预测试卷3