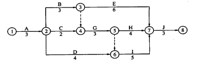
1.(1)增加工作D后的施工进度计划如下图所示:

此时的总工期17个月。
(2)工作G、D拖延对总工期的影响:
1)工作G的拖延使总工期延长2个月。
理由:工作G位于关键线路上,它的拖延将延长总工期。
2)工作D的拖延对总工期没有影响。
理由:虽然五十年一遇的暴雨属于不可抗力,但工作D的总时差为2个月,因此D工作拖延1个月对总工期没有影响。
2.(1)各压缩I工作和J工作的持续时间1个月。
总的压缩费用:2.5X1+3X1=5.5万元
(2)选择优化对象应考虑下列因素:
1)缩短持续时间对质量和安全影响不大的工作;
2)有备用或替代资源的工作;
3)缩短持续时间所需增加的资源、费用最少的工作。
3.(1)不妥之处一:室内装饰装修施工结束后第5天,对室内环境质量进行验收。
正确做法:民用建筑工程及室内装修工程的室内环境质量验收,应在工程完工至少7天以后、工程交付使用前进行。
不妥之处二:氡浓度检测时,一层房间总共抽检了3间。
正确做法:民用建筑室内环境中氡浓度检测时,I类建筑无架空层或地下车库结构时一、二层房间抽检比例不宜低于总抽检房间数的40%。
不妥之处三:某120平米的房间进行检测时设置了2个检测点。
正确做法:房间面积≥100,<500m2时,检测点不少于3个。
(2)需要检测的污染物有:甲醛、苯、氨、TVOC、甲苯、二甲苯、氡。
4. 建设工程施工现场综合考评的内容,分为建筑业企业的施工组织管理、工程质量管理、施工安全管理、文明施工管理和建设、监理单位的现场管理等五个方面。