分析

案例题 某新建办公楼工程,地下2 层,地上20 层,建筑面积24 万㎡,钢筋混凝土框力墙结构,M 公司总承包施工。
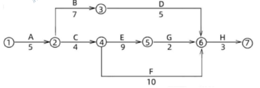
事件一:M 公司编制了施工进度计划网络图,如图3 所示

事件二:M 公司将图3 的施工进度计划网络图报送监理单位后,总监理工程师发现E 工作应该在B 工作完成后才能开始,要求M 公司修改,M 公司按监理单位提出的工序要求调整了进度计划,各项工作持续时间不变。
事件三:施工过程中,项目部人员向M 施工企业主管部门上报了项目阶段进度监测报告,其内容主要包括:进度执行情况的综合描述,实际施工进度,资源供应进度。遭到企业主管部门的批评,认为内容不完整,要求补充后上报。
【问题1】写出事件一中,施工进度计划的关键线路(以工作表示)并计算总工期。
【问题2】写出事件二中,绘制调整后的网络计划图,M 公司修改后的进度计划的关键线路(以工作表示)并计算总工期。
【问题3】施工过程中调整进度计划,调整施工进度计划步骤有哪些?
【问题4】事件三中,项目进度监测报告还应补充哪些内容?

正确答案
1.事件一中施工进度计划
(1)关键线路为:A→C→E→G→H;(2)总工期=5+4+9+2+3=23 天
2.(1)调整后的网络计划图
(2)M 公司修改后的进度计划
关键线路为:A→B→E→G→H;
总工期=5+7+9+2+3=26 天
3.(1)分析进度计划检查结果,
(2)分析进度偏差的影响并确定调整的对象和目标,
(3)选择适当的调整方法,编制调整方案,
(4)对调整方案进行评价和决策,调整,
(5)确定调整后付诸实施的新施工进度计划。
4.项目进度报告还应补充:
(1)工程变更、价格调整、索赔及工程款收支情况;
(2)进度偏差状况及导致偏差的原因分析;
(3)解决问题的措施;
(4)计划调整意见。
查看解析

相关试题

刷题小程序
建筑工程管理与实务题库小程序
热门试卷