首页
考研
最新考研题库
中外美术史23新版
建筑类
二级建造师
一级建造师
一级造价工程师
监理工程师
安全工程师
一级消防工程师
消防设施操作员
医学类
主治类
执业药师
护师(初级)资格证考试
主管护师(中级)资格证考试
护士资格证考试
医师类
中药学类
金融类
基金从业资格
银行从业资格
证券从业资格
期货从业资格
银行招聘考试
财会类
初级经济师
中级经济师
初级会计师
中级会计师
注册会计师
税务师
资产评估师
教师类
中学教师笔试
小学教师笔试
幼儿教师笔试
幼儿结构化面试
幼儿专业面试
中小学结构化面试
学历提升
成考(专升本)
成考(高起本、高起专)
自考
网校课程
登录
注册好礼
我的主页
我的提问
我的回答
退出
当前位置:
首页
>
建筑工程管理与实务
>
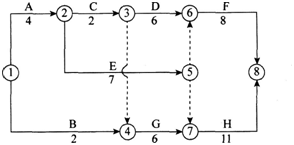
案例题 某工程双代号施工网络计划如图所示,该进度计划已经监理工程师审核批准,合同工期为23个月。 施工过程中发生如下事件
分析
案例题 某工程双代号施工网络计划如图所示,该进度计划已经监理工程师审核批准,合同工期为23个月。
施工过程中发生如下事件:
施工单位施工至工作F时,由于建设单位供应材料的质量问题,造成施工单位人工费、机械费共损失5万元(含规费、税费),同时造成工作F时间延长1个月。施工单位提出了1个月的工期索赔和5万元的费用索赔。
问题:
1.该施工网络计划的计算工期为多少个月?关键工作有哪些?
2.计算工作B、C、G的总时差和自由时差。
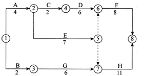
3.如果工作C和工作G需共用一台施工机械且只能按先后顺序施工(工作C和工作G不能同时施工),该施工网络进度计划应如何调整?
4.该施工单位提出索赔的要求是否合理?说明理由。
正确答案
1.计算工期为4+7+11=22(月)。
关键工作有:A、E、H。
2.总时差:工作B:3个月;工作C:2个月;工作G:3个月。
自由时差:工作B:0个月;工作C:0个月;工作G:3个月。
3.该施工网络进度计划调整为:
4.施工单位提出的工期索赔不合理,费用索赔合理。
理由:工作F有2个月的总时差,延后1个月对总工期没有影响,所以工期索赔不成立。
由于施工单位5万元的损失是建设单位供应材料的质量问题造成的,所以费用索赔成立。
查看解析
搜索
相关试题
刷题小程序
热门试卷