1.
(1)编制依据还应包括:
1)工程所在地区行政主管部门的批准文件,建设单位对施工的要求;
2)工程施工合同或招标投标文件;
3)与工程有关的资源供应情况;
4)施工企业的生产能力、机具设备状况、技术水平等;
5)工程施工范围内的现场条件,工程地质及水文地质、气象等自然条件。
(2)基本内容还应包括:施工进度计划、施工准备与资源配置计划、主要施工方法、施工现场平面布置、
主要施工管理计划。
2.
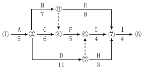
(1)双代号网络图如下:

(2)总工期为25 个月;
关键工作为A→B→F→G→I 或①→②→③→④→⑥→⑦→⑧。
3.
(1)D 工作工期索赔2 个月不成立;
(2)外架工人医疗费10 万元不成立;
(3)施工设备损失7 万元不成立。
4.
(1)工程变更、价格调整、索赔及工程款收支情况、进度偏差状况及导致偏差的原因分析、解决问题的措施,计划调整意见。
(2)“资源有限、工期最短”的优化,“工期固定、资源均衡”的优化。
5.
(1)电阻点焊、电弧焊、电渣压力焊、气压焊、埋弧压力焊等。
(2)正确做法1:下部钢筋接头位置宜设置在梁端1/3 跨度范围内;
正确做法2:板的钢筋在上,次梁的钢筋居中,主梁的钢筋在下。
(3)混凝土浇筑前现场应先检查验收的工作有:
1)隐蔽工程验收和技术复核;
2)对操作人员进行技术交底;
3)检查并确认施工现场具备实施条件;
4)应填报浇筑申请单,并经监理工程师签认。