首页
考研
最新考研题库
中外美术史23新版
建筑类
二级建造师
一级建造师
一级造价工程师
监理工程师
安全工程师
一级消防工程师
消防设施操作员
医学类
主治类
执业药师
护师(初级)资格证考试
主管护师(中级)资格证考试
护士资格证考试
医师类
中药学类
金融类
基金从业资格
银行从业资格
证券从业资格
期货从业资格
银行招聘考试
财会类
初级经济师
中级经济师
初级会计师
中级会计师
注册会计师
税务师
资产评估师
教师类
中学教师笔试
小学教师笔试
幼儿教师笔试
幼儿结构化面试
幼儿专业面试
中小学结构化面试
学历提升
成考(专升本)
成考(高起本、高起专)
自考
网校课程
登录
注册好礼
我的主页
我的提问
我的回答
退出
当前位置:
首页
>
建设工程施工管理
>
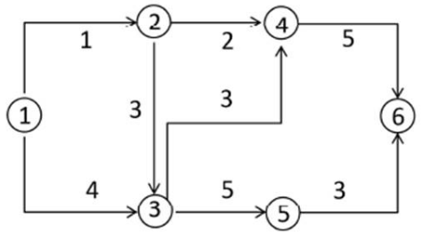
某工程双代号网络计划如下图所示(时间单位:天),其关键线路有( )条。
单选
某工程双代号网络计划如下图所示(时间单位:天),其关键线路有( )条。
A 2
B 4
C 3
D 5
正确答案
B
查看解析
搜索
相关试题
单选
某工程主体结构混凝土工程量约3200m3,预算单价550元/m3,计划4个月内均衡完成。开工后,混凝土实际采购价格为560元/m3。施工至第二个月底,实际完成混
A -1.8 B 1.8 C -11 D 11
查看
单选
对于技术复杂、各职能部门之间的技术界面比较繁杂的大型工程项目,宜采用的项目组织形式是( )组织形式。
A 直线制 B 弱矩阵制 C 中矩阵制 D 强矩阵制
查看
单选
根据《建设工程施工项目经理岗位职业标准》T/CCIAT0010--2019,施工项目经理具有的权限是( )。
A 组织施工合同签订 B 组织工程竣工验收 C 主持项目经理部工作 D 组织制定和执行施工现场项目管理制度
查看
单选
某网络计划中,工作A的紧后工作是B和C,工作B的最迟开始时间是14,最早开始时间是10,工作C的最迟完成时间是16,最早完成时间是14,工作A与工作B和工作C的
A 3 B 7 C 8 D 10
查看
单选
有关评标委员会的规定,说法错误的有( )。
A 评标委员会的成员人数为 5 人以上单数 B 评标委员会成员中,技术、经济等方面的专家不得少于成员总数的 2/3 C 评标委员会成员名单在中标结果确定前应当保密 D 评标委员会由招标代理机构负责组建
查看
单选
根据《建设工程施工劳务分包合同(示范文本)》GF—2003—0214,全部工程竣工(包括劳务分包人完成工作在内)一经发包人验收合格,在质量保修期内的质量保修责任
A 工程承包人承担主要责任,劳务分包人承担连带责任 B 劳务分包人对其分包的劳务作业的质量与工程承包人共同承担保修责任 C 劳务分包人对其分包的劳务作业的质量不再承担责任 D 劳务分包人对其分包的劳务作业的质量承担全部保修责任
查看
单选
某现浇混凝土工程采用单价合同,招标工程量清单中的工程数量为 3000m3;合同约定:综合单价为 800 元/m3,当实际工程量超过清单中工程数量的 15%时,综
A 240 B 252.0 C 279.6 D 276.0
查看
单选
《中华人民共和国招标投标法实施条例》规定,招标人在招标文件中要求投标人提交投标保证金的,投标保证金不得超过招标项目估算价的( ),投标保证金有效期应与投标有效期
A 2% B 4% C 6% D 8%
查看
单选
关于建设工程项目施工进度计划系统构成的说法,正确的是( )。
A 施工进度计划系统是所有项目参与方的共同编制形成的 B 施工进度计划系统可按项目的组成分别编制形成 C 施工计划系统应包括项目的投资分解计划 D 施工总进度计划由年度、季度等施工计划构成
查看
单选
根据《标准施工招标文件》,下列索赔事件中,可补偿工期、费用和利润的是( )。
A 异常恶劣气候的条件导致工期延误 B 因发包人违约导致承包人暂停施工 C 发包人的原因导致试运行失败,且承包人采取措施保证试运行合格 D 发包人原因造成承包人人员工伤事故
查看
刷题小程序
热门试卷
2022年二级建造师考试《建设工程施工管理》密训卷
2022年二级建造师考试《建设工程施工管理》冲刺卷(二)
2022年二级建造师考试《建设工程施工管理》冲刺卷(一)
2022年二级建造师考试《建设工程施工管理》模拟卷(三)
2022年二级建造师考试《建设工程施工管理》模拟卷(二)
2022年二级建造师考试《建设工程施工管理》模拟卷(一)
2022年二级建造师考试《建设工程施工管理》机考模拟演练卷(一)(符合2022年新版教材)
2022年二级建造师考试《建设工程施工管理》机考模拟演练卷(二)(符合2022年新版教材)
2022年二级建造师考试《建设工程施工管理》密训卷(符合2022年新版教材)
2022年二级建造师考试《建设工程施工管理》冲刺卷(二)(符合2022年新版教材)
二级建造师《建设工程施工管理》预测一
二级建造师《建设工程施工管理》预测二
二级建造师《建设工程施工管理》预测三
二级建造师《建设工程施工管理》预测四
二级建造师《建设工程施工管理》预测五