首页
考研
最新考研题库
中外美术史23新版
建筑类
二级建造师
一级建造师
一级造价工程师
监理工程师
安全工程师
一级消防工程师
消防设施操作员
医学类
主治类
执业药师
护师(初级)资格证考试
主管护师(中级)资格证考试
护士资格证考试
医师类
中药学类
金融类
基金从业资格
银行从业资格
证券从业资格
期货从业资格
银行招聘考试
财会类
初级经济师
中级经济师
初级会计师
中级会计师
注册会计师
税务师
资产评估师
教师类
中学教师笔试
小学教师笔试
幼儿教师笔试
幼儿结构化面试
幼儿专业面试
中小学结构化面试
学历提升
成考(专升本)
成考(高起本、高起专)
自考
网校课程
登录
注册好礼
我的主页
我的提问
我的回答
退出
当前位置:
首页
>
建设工程施工管理
>
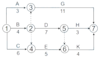
某工程双代号网络计划如下图所示,关键线路有()条。
单选
某工程双代号网络计划如下图所示,关键线路有()条。
A 3
B 1
C 2
D 4
正确答案
A
查看解析
搜索
相关试题
单选
发包人与承包人签订一份金额为800万的承包合同,则承包人应交的履约保证金为()
A 80万 B 40万 C 24万 D 16万
查看
单选
在矩阵组织结构中,工作的指令来源会有( )个。
A 1 B 2 C 3 D 4
查看
单选
根据《标准施工招标文件》,监理人应在开工日期()天前向承包人发出开工通知。
A 7 B 10 C 14 D 28
查看
单选
安全生产企业的第一负责人是()
A 项目经理 B 施工企业主要负责人 C 项目技术负责人 D 总监理工程师
查看
单选
发生事故直接经济损失4500万元,间接经济损失800万元。此事故为()事故。
A 较大事故 B 一般事故 C 重大事故 D 特别重大事故
查看
单选
施工图纸会审应由( )组织。
A 施工单位 B 设计单位 C 建设单位 D 监理单位
查看
单选
下列费用中,属于建筑安装工程费中规费的是()。
A 社会保险费 B 职工福利费 C 劳动保护费 D 职工教育经费
查看
单选
施工企业质量管理体系获准认证后,为保持质量管理体系的有效性,认证机构对企业质量管理体系实施监督管理的频率是()
A 每半年一次 B 每年一次 C 每三年一次 D 每五年一次
查看
单选
工作N的最早开始时间是12,持续时间是5,N后有三项紧后工作,他们的最早开始时间分别为:20、21、23,N工作的自由时差()。
A 0 B 1 C 2 D 3
查看
单选
关于施工总承包管理方和施工总承包方承担施工管理任务和责任的说法,正确的是()。
A 施工总承包管理方和施工总承包方均不承担施工管理任务和责任 B 施工总承包管理方承担施工管理任务和责任,施工总承包方不承担 C 施工总承包管理方不承担施工管理任务和责任,施工总承包方承担 D 施工总承包管理方和施工总承包方均应承担施工管理任务和责任
查看
刷题小程序
热门试卷
2018年二级建造师考试《建设工程施工管理》真题及答案
2019年二级建造师考试《建设工程施工管理》真题及答案
2020年12月二级建造师考试《建设工程施工管理》真题及答案
2020年二级建造师考试《建设工程施工管理》真题及答案
2021年5月22日二级建造师考试《建设工程施工管理》真题及答案
2021年5月29日二级建造师考试《建设工程施工管理》真题及答案
2021年云南、贵州二级建造师机考《建设工程施工管理》真题汇编(不完整版)
2022年6月11日二级建造师考试《建设工程施工管理》真题及答案 (1天考3科)(不完整版)
2022年6月12日二级建造师考试《建设工程施工管理》真题及答案 (1天考3科)(不完整版)
2022年二级建造师考试《建设工程施工管理》真题
2023年6月3号(上午)二级建造师考试《建设工程施工管理》真题
2023年6月3号(下午)二级建造师考试《建设工程施工管理》真题
2023年6月4号(下午)二级建造师考试《建设工程施工管理》真题(更新中)
2023年6月3日二建《施工管理》真题(2天考3科)
2023年6月3日二建《施工管理》真题(1天考3科)