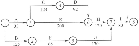
1.(1)计划工期为450天,E工作的总时差为15天。
(2)关键线路为A→C→D→H→I(或①→③→④→⑥→⑦→⑧)。
2.从工期和费用两方面进行分析:
方案一,设备修复时间为20天,E工作的总时差为15天,影响工期5天,且增加的工期延期的违约费用为1×5=5万元。
方案二,B工作第125天末结束,E工作将推迟15天完成,但不超过E工作的总时差,也就是计划工期仍为450天,不影响工期,不增加费用。
方案三,租赁设备安装调试10天,不超过E的总时差,不影响工期,E工作还需工作125天,增加设备租赁费用为43750元(350元/天×125天=43750元)。
三个方案综合比较,方案二合理。
3.(1)根据优选的方案二,调整后的网络计划如图:

(2)关键线路之一:①→③→④→⑦→⑧→⑨(或B→E2→H→I)。
关键线路之二:①→②→⑤→⑦→⑧→⑨(或A→C→D→H→I)。
4.(1)不妥之处一:基点必须建立在变形区以内稳固的基岩上。
改正:基点必须建立在变形区以外稳固的基岩上。
不妥之处二:垂直位移的基点,布设一组,设两个固定点。
改正:垂直位移的基点,至少布设一组,每组不少于三个固定点
(2)施工期间外部变形监测的内容:施工区的滑坡观测、高边坡开挖稳定性监测、围堰的水平位移和沉陷观测、临时性的基础沉陷(回弹)和裂缝监测。