2024教材P266
【第1问】
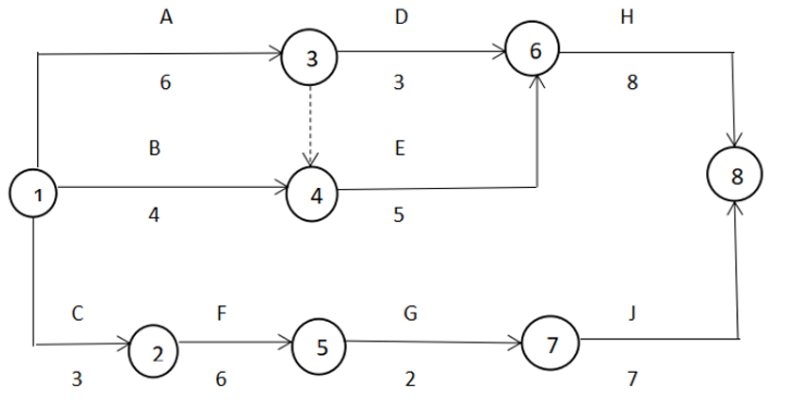
1-1、

1-2、关键线路:A→E→H
1-3、调整后的总工期:6+5+8=19个月
【第2问】
2-1、网络图的逻辑关系有:工艺关系和组织关系。
2-2、虚线的作用:用于正确表达图中工作之间的逻辑关系,一般起着工作之间的联系、区分和断路的三个作用。
【第3问】
3-1、施工单位首次采用的钢材、焊接材料、焊接方法、接头形式、焊接位置、焊后热处理制度以及焊接工艺参数、预热和后热措施等各种参数及参数的组合,应在钢结构制作及安装前进行焊接工艺评定试验。
3-2、焊缝的缺陷形式还有:裂纹、孔穴、固体夹杂、形状缺陷和上述以外的其他缺陷。
【第4问】
4-1、单位工程质量验收合格要求:
1)所含分部工程的质量均应验收合格;
2)质量控制资料应完整;
3)所含分部工程中有关安全、节能、环境保护和主要使用功能的检验资料应完整;
4)主要使用功能的抽查结果应符合相关专业验收规范的规定;
5)观感质量应符合要求。
4-2、工程资料有缺失,应委托有资质的检测机构按有关标准进行相应的实体检验或抽样试验。