分析

问答题 王某为某企业员工,2017年发生了如下经济行为。
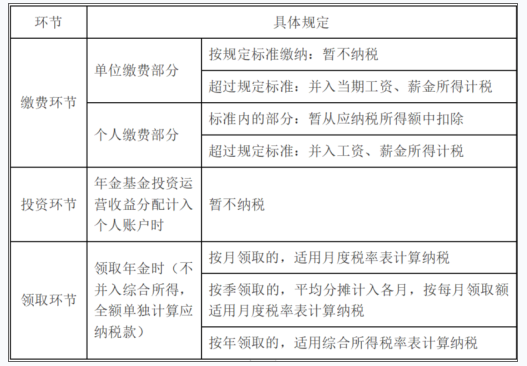
(1)单位依照国家标准为王某办理了企业年金并缴费800元。
(2)年初取得该企业年金计划分配的上年投资收益2000元,王某将该部分收益存入年金个人账户。
(3)购买福利彩票中奖100万元,在领取奖金时当场通过国家机关向贫困地区捐款10万元。
(4)取得持有期满两年的某A股股票分红6000元,另取得持股期6个月的另一A股股票分红8000元。
要求:根据上述资料,按照下列序号回答问题,如有计算需计算出合计数。
(1)回答单位为王某缴纳的企业年金是否应在当期缴纳个人所得税并说明理由。
(2)回答王某取得上年企业年金投资收益时是否应在当期缴纳个人所得税并说明理由。
(3)判断王某向贫困地区的捐款是否允许税前全额扣除并说明理由。
(4)计算王某取得的彩票中奖收入应缴纳的个人所得税。
(5)计算王某取得的股票分红收入应缴纳的个人所得税。

正确答案
(1)单位为王某缴纳的企业年金不需要在当期缴纳个人所得税。
理由:企业根据国家有关政策规定的办法和标准,为在本单位任职或者受雇的全体职工缴付的企业年金单位缴费部分,在计入个人账户时,个人暂不缴纳个人所得税。
(2)王某取得上年企业年金投资收益时不需要在当期缴纳个人所得税。
理由:年金基金投资运营收益分配计入个人账户时,个人暂不缴纳个人所得税。



(3)王某向贫困地区的捐款可以在税前全额扣除。
理由:个人将其所得对教育、扶贫、济困等公益慈善事业进行捐赠,捐赠额未超过纳税人申报的应纳税所得额30%的部分,可以从其应纳税所得额中扣除。本题应纳税所得额的30%=100×30%=30(万元),大于捐款支出10万元,所以王某向贫困地区的捐款可以在税前全额扣除
(4)王某取得的彩票中奖收入应缴纳的个人所得税=(100-10)×20%=18(万元)。
(5)王某取得的股票分红收入应缴纳的个人所得税=8000×50%×20%=800(元)。
个人从公开发行和转让市场取得的上市公司股票,持股期限超过1年的,股息红利所得暂免征收个人所得税;持股期限在1个月以内(含1个月)的,其股息红利所得全额计入应纳税所得额;持股期限在1个月以上至1年(含1年)的,暂减按50%计入应纳税所得额;上述所得统一适用20%的税率计征个人所得税。
查看解析

相关试题

单选
下列承包经营的情形中,应以发包人为增值税纳税人的是( )。
A 以承包人名义对外经营,由承包人承担法律责任的 B 以发包人名义对外经营,由发包人承担法律责任的 C 以发包人名义对外经营,由承包人承担法律责任的 D 以承包人名义对外经营,由发包人承担法律责任的
查看
单选
下列应税消费品中,除了在生产销售环节征收消费税外,还应在批发环节征收消费税的是( )。
A 高档手表 B 高档化妆品 C 卷烟 D 超豪华小汽车
查看
单选
下列车船中,免征车船税的是( )。
A 辅助动力帆艇 B 武警专用车船 C 半挂牵引车 D 客货两用汽车
查看
单选
个人取得的下列所得中,适用按年征收个人所得税的是( )。
A 经营家庭旅馆取得的所得 B 将房产以年租的方式取得的租金所得 C 转让房产取得的所得 D 转让持有期满一年的股票取得的所得
查看
单选
个人取得的下列所得中,应确定为来源于中国境内所得的是( )。
A 在境外开办教育培训取得的所得 B 拥有的专利在境外使用而取得的所得 C 从境外上市公司取得的股息所得 D 将境内房产转让给外国人取得的所得
查看
单选
科技型中小企业开展研发活动中实际发生的研发费用,在企业所得税税前加计扣除的比例为( )。
A 50% B 75% C 25% D 100%
查看
单选
下列税种中,其收入全部作为中央政府固定收入的是( )。
A 耕地占用税 B 个人所得税 C 车辆购置税 D 企业所得税
查看
单选
在税务行政诉讼中,税务机关可享有的权利是( )。
A 应诉权 B 反诉权 C 起诉权 D 撤诉权
查看
单选
某居民企业以其持有的一处房产投资设立一家公司,如不考虑特殊性税务处理,下列关于该投资行为涉及企业所得税处理正确的是( )。
A 以房产的账面价值作为被投资方的计税基础 B 以房产对外投资确认的转让所得,按6年分期均匀计入相应年度的应纳税所得额 C 以签订投资协议的当天为纳税申报时间 D 对房产进行评估,并按评估后的公允价值扣除计税基础后的余额确认房产的转让所得
查看
单选
税务行政复议期间发生的下列情形中,应当终止行政复议的是( )。
A 作为申请人的公民死亡且没有近亲属 B 案件涉及法律适用问题,需要有权机关作出解释 C 作为申请人的公民下落不明 D 作为申请人的法人终止且尚未确定权利义务承受人
查看
刷题小程序
税法题库小程序