首页
考研
最新考研题库
中外美术史23新版
建筑类
二级建造师
一级建造师
一级造价工程师
监理工程师
安全工程师
一级消防工程师
消防设施操作员
医学类
主治类
执业药师
护师(初级)资格证考试
主管护师(中级)资格证考试
护士资格证考试
医师类
中药学类
金融类
基金从业资格
银行从业资格
证券从业资格
期货从业资格
银行招聘考试
财会类
初级经济师
中级经济师
初级会计师
中级会计师
注册会计师
税务师
资产评估师
教师类
中学教师笔试
小学教师笔试
幼儿教师笔试
幼儿结构化面试
幼儿专业面试
中小学结构化面试
学历提升
成考(专升本)
成考(高起本、高起专)
自考
网校课程
登录
注册好礼
我的主页
我的提问
我的回答
退出
当前位置:
首页
>
审计
>
问答题 甲公司主要从事小型电子消费品的生产和销售。甲公司日常交易采用自动化信息系统(以下简称“系统”)和手工控制相结合的
分析
问答题 甲公司主要从事小型电子消费品的生产和销售。甲公司日常交易采用自动化信息系统(以下简称“系统”)和手工控制相结合的方式。A注册会计师是甲公司2021年度财务报表审计业务的项目合伙人。
资料一:
A注册会计师在审计工作底稿中记录了所了解的甲公司及其环境的情况,部分内容摘录如下:
(1)甲公司财务总监已在甲公司工作超过6年,于2021年9月劳动合同到期后被甲公司的竞争对手高薪聘请。由于工作压力大,甲公司财务部门人员流动频繁,除会计主管服务期超过4年外,其余人员的平均服务期少于2年。
(2)2021年12月31日,甲公司将所有库存的B产品出售给了乙公司,双方协商一致确定了2个月的退货期限。甲公司无法根据过去的经验估计该批产品的退货率。
(3)2021年9月1日,甲公司与丙公司签订协议,自当月起,由丙公司为甲公司于2021年第4季度投放市场的一款新产品——A产品提供为期12个月的广告服务。甲公司于2021年9月1日向丙公司预付6个月基本广告服务费,每月10万元。另外,按照协议约定,甲公司于每月末按当月A产品销售收入的5%向丙公司另行支付追加广告服务费。
(4)自2021年11月起,甲公司将主要产品交货方式由在甲公司仓库交货,改为运至客户指定交货地点交客户签收,但客户需承担甲公司因此而发生运费的80%。
(5)甲公司从2017年起将一项非专利技术的研究开发工作提上日程,至2021年年末该非专利技术的研发工作正式完成。甲公司因该非专利技术确认了无形资产500万元,并拟短期内出售该无形资产。但是受国家政策影响,市场对该非专利技术并无需求。
资料二:
A注册会计师在审计工作底稿中记录了所获取的甲公司财务数据,部分内容摘录如下:(金额单位:万元)
资料三:
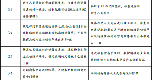
A注册会计师在审计工作底稿中记录了针对销售交易实施的控制测试,部分内容摘录如下:
要求:
(1)针对资料一第(1)至(5)项,结合资料二,假定不考虑其他条件,逐项指出资料一所列事项是否可能表明存在重大错报风险。如果认为可能表明存在重大错报风险,简要说明理由,并说明该风险主要与哪些财务报表项目的哪些认定相关(不考虑税务影响)。
(2)针对资料三第(1)至(4)项,假定不考虑其他条件,逐项指出所列控制测试是否恰当。如不恰当,提出改进建议。
正确答案
(1)、
(2)、
查看解析
搜索
相关试题
刷题小程序
热门试卷