首页
考研
最新考研题库
中外美术史23新版
建筑类
二级建造师
一级建造师
一级造价工程师
监理工程师
安全工程师
一级消防工程师
消防设施操作员
医学类
主治类
执业药师
护师(初级)资格证考试
主管护师(中级)资格证考试
护士资格证考试
医师类
中药学类
金融类
基金从业资格
银行从业资格
证券从业资格
期货从业资格
银行招聘考试
财会类
初级经济师
中级经济师
初级会计师
中级会计师
注册会计师
税务师
资产评估师
教师类
中学教师笔试
小学教师笔试
幼儿教师笔试
幼儿结构化面试
幼儿专业面试
中小学结构化面试
学历提升
成考(专升本)
成考(高起本、高起专)
自考
网校课程
登录
注册好礼
我的主页
我的提问
我的回答
退出
当前位置:
首页
>
审计
>
问答题 上市公司甲银行是ABC会计师事务所的常年审计客户。XYZ公司和ABC会计师事务所处于同一网络。审计项目组在甲银行
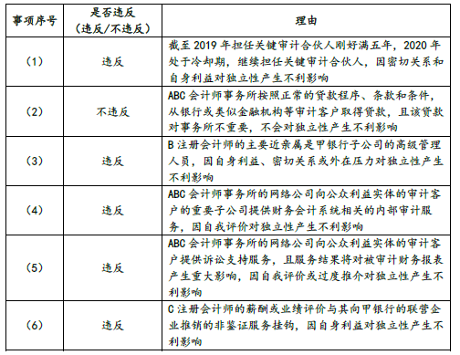
分析
问答题 上市公司甲银行是ABC会计师事务所的常年审计客户。XYZ公司和ABC会计师事务所处于同一网络。审计项目组在甲银行2020年度财务报表审计中遇到下列事项:
(1)项目合伙人A注册会计师2014年度至2016年度担任甲银行审计项目经理,并签署了审计报告,2018年度和2019年度担任甲银行审计项目合伙人,2017年度未参与甲银行审计,也未以任何方式影响审计结果。
(2)2020年12月,ABC会计师事务所按正常的贷款程序、条款和条件从甲银行获得短期贷款500万元,用于支付员工年终奖金。该笔贷款对ABC会计师事务所不重要。
(3)项目组成员B注册会计师的妻子自2020年7月起担任甲银行的子公司乙公司的财务总监。
(4)丙公司是甲银行的重要子公司。丙公司内审部聘请XYZ公司对与丙公司预期信用损失相关的内部控制进行评价,并提出整改建议。
(5)甲银行聘请XYZ公司提供对2020年度财务报表具有重大影响的诉讼服务,包括协助管理和检索文件、计算法律纠纷涉及的估计损失等。
(6)2020年9月,项目组成员C注册会计师向甲银行的联营企业推销ABC会计师事务所的代理记账服务,并完成签约。ABC会计师事务所对C注册会计师额外发放了一个月薪酬。
要求:
针对上述第(1)至(6)项,逐项指出是否可能存在违反中国注册会计师职业道德守则有关独立性规定的情况,并简要说明理由。
正确答案
查看解析
搜索
相关试题
单选
下列注册会计师与治理层沟通的事项中不恰当的是( )。
A 注册会计师负责对在治理层监督下管理层编制的财务报表形成和发表意见 B 注册会计师和内部审计人员如何以建设性和互补的方式更好地协调和配合工作 C 不合理地要求缩短完成审计工作的时间 D 注册会计师审计中发现的所有内部控制缺陷或缺陷的组合
查看
单选
下列各项中,不属于会计师事务所质量管理体系要素的是( )。
A 控制环境 B 资源 C 监控和整改程序 D 相关职业道德要求
查看
单选
下列有关审计抽样的说法中正确的是( )。
A 统计抽样和非统计抽样都可以利用概率论来量化、控制抽样风险 B 统计抽样的样本量可以量化,非统计抽样的样本量只能靠注册会计师的判断 C 使用的抽样方法不影响对选取的样本项目所实施的审计程序 D 在统计抽样中不涉及注册会计师的职业判断
查看
单选
注册会计师应当特别关注存货的移动情况,目的是( )。
A 观察被审计单位是否已经恰当区分所有毁损、陈旧、过时及残次的存货 B 检查库存记录与会计记录期末截止是否正确 C 防止遗漏或重复盘点 D 确定被审计单位存货的所有权,检查是否被纳入盘点范围
查看
单选
在下列情形中,可能表明管理层存在舞弊动机或压力的是( )。
A 市场占有率较高,主营业务利润率平稳增长 B 需要大量举债才能满足研究开发支出的需求,以保持竞争力 C 从事重大、异常或高度复杂的交易 D 公司高级管理人员缺乏士气
查看
单选
下列关于进一步审计程序的性质、时间安排和范围的说法中,不正确的是( )。
A 在确定进一步审计程序的性质时,注册会计师首先需要考虑的是认定层次重大错报风险的评估结果 B 进一步审计程序的性质是指进一步审计程序的类型 C 确定的重要性水平越低,注册会计师实施进一步审计程序的范围越广 D 注册会计师既可以在期中实施控制测试,也可以在期末实施控制测试
查看
单选
注册会计师在记录审计过程时需要记录特定事项或项目的识别特征。下列做法中错误的是( )。
A 对被审计单位生成的订购单进行控制测试,将是否经过适当的审批作为主要识别特征 B 在系统抽样时,需要以抽样起点、抽样间隔及样本来源作为识别特征 C 在询问被审计单位中特定人员时,应以询问的时间、被询问人的姓名及职位作为识别特征 D 在对被审计单位生成的订单进行细节测试时,可以将订单的唯一编号作为识别特征
查看
单选
下列有关样本规模的说法中,正确的是( )。
A 注册会计师愿意接受的抽样风险越高,样本规模越大 B 在控制测试中,注册会计师确定的可容忍偏差率越低,样本规模越小 C 在细节测试中,总体规模越大,注册会计师确定的样本规模越大 D 在既定的可容忍误差下,注册会计师预计的总体误差越大,样本规模越大
查看
单选
注册会计师在对被审计单位存货实施抽盘程序时发现差异,下列说法中不正确的是( )。
A 此时很可能表明被审计单位的存货盘点在准确性或完整性方面存在错误 B 注册会计师应当查明原因,如为被审计单位方面错误,及时提请被审计单位更正 C 注册会计师应当考虑错误的潜在范围和重大程度,在可能的情况下,扩大检查范围以减少错误的发生 D 考虑成本效益原则,此时不会要求被审计单位重新盘点
查看
单选
下列事项不属于注册会计师制定总体审计策略应考虑的事项是( )。
A 特定行业的报告要求 B 项目组成员之间沟通的预期性质和时间安排 C 控制测试的范围 D 向具体审计领域调配的资源
查看
刷题小程序
热门试卷
2024年注册会计师《审计》模拟题库1
2024年注册会计师《审计》模拟题库2
2024年注册会计师《审计》模拟题库3
2024年注册会计师《审计》模拟题库4
2024年注册会计师《审计》模拟题库5
2024年注册会计师《审计》模拟题库6
2024年注册会计师《审计》模拟题库7
2024年注册会计师《审计》模拟题库8
2024年注册会计师《审计》模拟题库9
2024年注册会计师《审计》模拟题库10
2024年注册会计师《审计》预测卷1
2024年注册会计师《审计》预测卷2
2024年注册会计师《审计》预测卷3
2024年注册会计师《审计》预测卷4
2024年注册会计师《审计》预测卷5