首页
考研
最新考研题库
中外美术史23新版
建筑类
二级建造师
一级建造师
一级造价工程师
监理工程师
安全工程师
一级消防工程师
消防设施操作员
医学类
主治类
执业药师
护师(初级)资格证考试
主管护师(中级)资格证考试
护士资格证考试
医师类
中药学类
金融类
基金从业资格
银行从业资格
证券从业资格
期货从业资格
银行招聘考试
财会类
初级经济师
中级经济师
初级会计师
中级会计师
注册会计师
税务师
资产评估师
教师类
中学教师笔试
小学教师笔试
幼儿教师笔试
幼儿结构化面试
幼儿专业面试
中小学结构化面试
学历提升
成考(专升本)
成考(高起本、高起专)
自考
网校课程
登录
注册好礼
我的主页
我的提问
我的回答
退出
当前位置:
首页
>
目标控制(土木建筑)
>
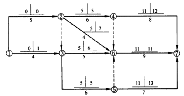
某工程双代号网络计划如下图所示,图中已标出每项工作的最早开始时间和最迟开始时间,该计划表明( )。
多选
某工程双代号网络计划如下图所示,图中已标出每项工作的最早开始时间和最迟开始时间,该计划表明( )。
A 关键线路有2条
B 工作1-3与工作3-6的总时差相等
C 工作4-7与工作5-7的自由时差相等
D 工作2-6的总时差与自由时差相等
E 工作3-6的总时差与自由时差不等
正确答案
ABD
查看解析
搜索
相关试题
单选
《建设工程质量管理条例》规定,在正常使用条件下,电气管线、给排水管道、设备安装和装修工程的最低保修期限为( )年。
A 5 B 3 C 2 D 1
查看
单选
如果发生涉及结构安全的质量缺陷,由( )提出保修方案。保修完成后,由( )组织验收。
A 原设计单位,监理单位 B 原设计单位,建设单位 C 施工单位,监理单位 D 施工单位,建设单位
查看
单选
建设工程质量检测业务,由( )委托具有相应资质的检测机构进行检测。
A 建设单位 B 监理单位 C 施工单位 D 设计单位
查看
单选
县级以上人民政府建设行政主管部门和其他有关部门履行监督检查时有权采取的措施有( )。
A 进入被检查单位的施工现场进行检查 B 吊销营业执照 C 降低企业资质等级 D 检查建设单位的工程财务台账
查看
单选
根据《建筑法》,建设单位应当在( )按照国家有关规定向工程所在地县级以上人民政府建设行政主管部门申请领取施工许可证。
A 确定中标人之后 B 建筑工程开工前 C 发承包合同签订后 D 第一次工地会议前
查看
单选
在工程质量控制中,要以( )为核心。
A 科学 B 质量标准 C 质量第一 D 人
查看
单选
项目监理机构应审核施工单位编制的吊装方案,并提出审查意见,经( )签认后实施。
A 施工单位项目经理 B 施工单位技术负责人 C 总监理工程师 D 专业监理工程师
查看
单选
某混凝土工程总高度为80m,拟采用滑模技术施工,根据《危险性较大的分部分项工程安全管理规定》,施工单位编制的专项施工方案的正确处理方式是( )。
A 报送项目监理机构审批同意后方可实施 B 经施工单位技术负责人审核和总监理工程师审查后,组织专家论证 C 组织专家论证通过后,报送项目监理机构审查 D 经总监理工程师审查同意后,报送监理单位技术负责人审批
查看
单选
根据《建设工程监理规范》,项目监理机构审查施工方案时,应重点审查施工方案的()和质量保证措施是否符合相关规定和标准。
A 编审依据 B 编审程序 C 编审方法 D 编审原则
查看
单选
混凝土结构工程施工要点,下列说法中正确的是( )。
A 现浇模板安装表面平整度偏差为8mm,预应力为5mm B 为确保质量,后浇带、施工缝可采用高一级的混凝土浇筑 C 洒落在地上的混凝土,应尽快拾起浇筑到混凝土结构中,以免浪费 D 混凝土出现坍落度损失时,可以在混凝土中加水或外加剂
查看
刷题小程序
热门试卷
2022年监理工程师考试《建设工程目标控制(土木建筑工程)》临考密训卷
2022年监理工程师考试《建设工程目标控制(土木建筑工程)》强化提分卷
2022年监理工程师考试《建设工程目标控制(土木建筑工程)》全真模拟卷
2022年监理工程师考试《建设工程目标控制(土木建筑工程)》密训卷(符合2022版新教材)
2022年监理工程师考试《建设工程目标控制(土木建筑工程)》冲刺卷(符合2022版新教材)
2022年监理工程师考试《建设工程目标控制(土木建筑工程)》模拟卷(符合2022版新教材)
监理工程师《 目标控制土木建筑》模拟卷1
监理工程师《 目标控制土木建筑》模拟卷2
监理工程师《 目标控制土木建筑》模拟卷3
监理工程师《 目标控制土木建筑》押题密卷1
监理工程师《 目标控制土木建筑》押题密卷2
监理工程师《 目标控制土木建筑》押题密卷3
监理工程师《 目标控制土木建筑》押题密卷4
监理工程师《 目标控制土木建筑》押题密卷5
监理工程师《 目标控制土木建筑》押题密卷6