首页
考研
最新考研题库
中外美术史23新版
建筑类
二级建造师
一级建造师
一级造价工程师
监理工程师
安全工程师
一级消防工程师
消防设施操作员
医学类
主治类
执业药师
护师(初级)资格证考试
主管护师(中级)资格证考试
护士资格证考试
医师类
中药学类
金融类
基金从业资格
银行从业资格
证券从业资格
期货从业资格
银行招聘考试
财会类
初级经济师
中级经济师
初级会计师
中级会计师
注册会计师
税务师
资产评估师
教师类
中学教师笔试
小学教师笔试
幼儿教师笔试
幼儿结构化面试
幼儿专业面试
中小学结构化面试
学历提升
成考(专升本)
成考(高起本、高起专)
自考
网校课程
登录
注册好礼
我的主页
我的提问
我的回答
退出
当前位置:
首页
>
目标控制(土木建筑)
>
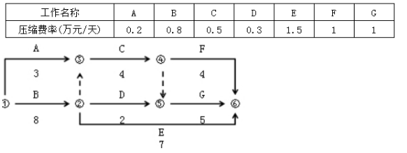
对下面双代号网络图进行工期优化,当各工作压缩费率如下所示时,欲压缩总工期 1 天,应当选择()进行压缩。
单选
对下面双代号网络图进行工期优化,当各工作压缩费率如下所示时,欲压缩总工期 1 天,应当选择()进行压缩。
A 工作A
B 工作B
C 工作C
D 工作D
正确答案
C
查看解析
搜索
相关试题
单选
建设工程在竣工验收时达到规定的指标,且在规定的使用期内保持正常功能,体现的是建设工程质量的( )特性。
A 耐久性 B 安全性 C 可靠性 D 经济性
查看
单选
某工程在规定的时间和规定的条件下完成规定功能的能力是指( )。
A 安全性 B 节能性 C 可靠性 D 适用性
查看
单选
在工程建设各个阶段中,决定工程质量的关键环节是( )。
A 项目决策 B 工程勘察、设计 C 工程施工 D 工程竣工验收
查看
单选
能满足使用目的的各种性能,并且工程不仅要求在交工验收时要达到规定的指标,而且在一定的使用时期内要保持应有的正常功能。可用于描述这些要求的质量特性是( )。
A 适用性和安全性 B 安全性和经济性 C 适用性和可靠性 D 可靠性和耐久性
查看
单选
在工程建设的( )阶段,需要确定工程项目的质量要求,并与投资目标相协调。
A 工程施工 B 可行性研究 C 项目决策 D 勘察、设计
查看
单选
工程建设活动中,决定工程质量的关键环节在( )阶段。
A 项目决策 B 工程设计 C 工程施工 D 工程竣工验收
查看
单选
涉及工程实施的合同环境与管理关系的确定,组织体制及管理制度属于环境条件中的()。
A 技术环境 B 管理环境 C 作业环境 D 周边环境
查看
单选
积极主动地对影响工程质量的各种因素加以控制,体现的质量控制原则是( )。
A 坚持质量第一 B 坚持以人为核心 C 坚持预防为主 D 坚持质量标准
查看
单选
卓越绩效模式中,强调组织的( )是文明和进步的体现。
A 大质量观 B 以顾客为中心和重视组织文化 C 社会责任 D 质量对组织绩效的增值和贡献
查看
单选
在制定检验批的抽样方案时,为合理分配生产方和使用方的风险,主控项目对应于合格质量水平的α 和β 值均不宜超过( )。
A 5% B 6% C 8% D 10%
查看
刷题小程序
热门试卷
2022年监理工程师考试《建设工程目标控制(土木建筑工程)》临考密训卷
2022年监理工程师考试《建设工程目标控制(土木建筑工程)》强化提分卷
2022年监理工程师考试《建设工程目标控制(土木建筑工程)》全真模拟卷
2022年监理工程师考试《建设工程目标控制(土木建筑工程)》密训卷(符合2022版新教材)
2022年监理工程师考试《建设工程目标控制(土木建筑工程)》冲刺卷(符合2022版新教材)
2022年监理工程师考试《建设工程目标控制(土木建筑工程)》模拟卷(符合2022版新教材)
监理工程师《 目标控制土木建筑》模拟卷1
监理工程师《 目标控制土木建筑》模拟卷2
监理工程师《 目标控制土木建筑》模拟卷3
监理工程师《 目标控制土木建筑》押题密卷1
监理工程师《 目标控制土木建筑》押题密卷2
监理工程师《 目标控制土木建筑》押题密卷3
监理工程师《 目标控制土木建筑》押题密卷4
监理工程师《 目标控制土木建筑》押题密卷5
监理工程师《 目标控制土木建筑》押题密卷6