首页
考研
最新考研题库
中外美术史23新版
建筑类
二级建造师
一级建造师
一级造价工程师
监理工程师
安全工程师
一级消防工程师
消防设施操作员
医学类
主治类
执业药师
护师(初级)资格证考试
主管护师(中级)资格证考试
护士资格证考试
医师类
中药学类
金融类
基金从业资格
银行从业资格
证券从业资格
期货从业资格
银行招聘考试
财会类
初级经济师
中级经济师
初级会计师
中级会计师
注册会计师
税务师
资产评估师
教师类
中学教师笔试
小学教师笔试
幼儿教师笔试
幼儿结构化面试
幼儿专业面试
中小学结构化面试
学历提升
成考(专升本)
成考(高起本、高起专)
自考
网校课程
登录
注册好礼
我的主页
我的提问
我的回答
退出
当前位置:
首页
>
建设工程造价管理
>
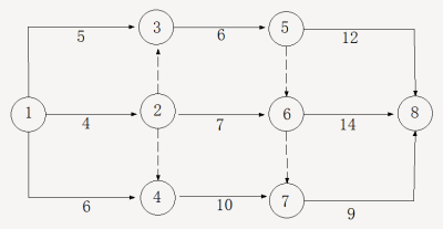
如图所示,该网络计划中关键线路有 ( )条。
单选
如图所示,该网络计划中关键线路有 ( )条。
A 1
B 2
C 3
D 4
正确答案
C
查看解析
搜索
相关试题
单选
建设工程全面造价管理的核心是按优先性原则,协调和平衡( )之间的对应统一关系。
A 工期、质量、安全、环保与成本 B 人工费、材料费与施工机具使用费 C 直接工程费、措施费与间接费 D 施工技术、施工组织与施工成本
查看
单选
根据《造价工程师职业资格制度规定》,下列工作内容中,属于一级造价工程师执业范围的是 ( )。
A 审批工程投资估算 B 实施工程竣工审计 C 编制工程设计概算 D 仲裁工程造价纠纷
查看
单选
在美国安全市场化的工程造价管理模式下,工程造价并非无章可循,美国建筑标准协会(CSI)发布的适用于大多数建筑工程的统一造价标准是( )。
A 工程分项细目划分标准及编码体系 B 工程分项细目划分标准及计算规则 C 工程计算规则及编码体系 D 工程计算规则及工程定额
查看
单选
下列建设工程投资构成中,属于静态投资的是( )。
A 铺底流动资金 B 基本预备费 C 建设期利息 D 涨价预备费
查看
单选
《建设工程造价咨询合同》(示范文本)由( )组成。
A 中标通知书、通用条件和专用条件 B 中标通知书、协议书和通用条件 C 协议书、专用条件和履约保函格式 D 协议书、通用条件和专用条件
查看
单选
对于工程设计文件中选用的通用设备,设计单位可以规定或指定该设备的事项是( )。
A 价格 B 生产厂 C 供应商 D 型号
查看
单选
建设单位申请领取建筑工程施工许可证时,对工程建设资金条件的要求是( )。
A 开工当年施工所需资金已到位 B 有满足施工需要的资金安排 C 建设单位已向施工单位支付工程预付款 D 到位资金不低于施工承包合同价款的30%
查看
单选
招标人采用两阶段招标方式对某技术复杂的项目进行招标时,投标人在招标第一阶段需要提交的文件是( )。
A 不带报价的技术建议 B 带报价的实施方案 C 投标保证金证明材料 D 不带投标保证金的投标报价
查看
单选
根据《政府投资条例》,对于政府采取直接投资、资本金注入方式投资的项目,初步设计提出的投资概算超过经批准的可行性研究报告提出的投资估算( )的,项目单位应向投资主
A 5% B 10% C 15 D 20%
查看
单选
建筑信息模型(BIM) 技术在强化工程造价管理中可发挥的主要作用是( )。
A 构建可视化模型 B 模拟工程实际施工 C 合理安排资源计划 D 优化工程设计方案
查看
刷题小程序
热门试卷
2021年一级造价工程师考试《建设工程造价管理》真题及解析
2020年一级造价工程师考试《建设工程造价管理》真题及解析
2019年一级造价工程师考试《建设工程造价管理》真题及解析
2018年一级造价工程师考试《建设工程造价管理》真题及解析
2017年一级造价工程师考试《建设工程造价管理》真题及解析
2016年一级造价工程师考试《建设工程造价管理》真题及解析
2022年一级造价工程师考试《建设工程造价管理》真题
2022年延考一级造价工程师考试《建设工程造价管理》真题
2023年一级造价工程师《造价管理》真题
2024年一级造价工程师《造价管理》真题