知识点】化学教学设计能力——常见的酸和碱
(1)①从物质系统看,酸和碱是两大物质类别,化学性质丰富,且在生产、生活及科学研究中都有广泛的应用.学生应该对其有所了解。
②酸和碱是生活中重要的物质,也是重要的工业原料。可利用酸和碱的性质精制产品。保证化学反应的适宜条件等。
③酸和碱的学习丰富了学生对身边物质的认识,让学生对物质的认识方式从一种物质到一类物质。具有了初步推断物质性质的意识和能力。
(2)一、教学目标
①知识与技能:认识紫色石蕊、酚酞这两种酸碱指示剂;会用酸碱指示剂检验溶液的酸碱性;能自制酸碱指示剂,并设计和完成有关的实验。
②过程与方法:通过自制酸碱指示剂及用指示剂检验酸、碱溶液的探究活动,进一步体验科学探究的过程,学会运用实验的方法获取信息,运用比较、归纳、概括等方法对获取的信息进行加工。
③情感态度与价值观:自制酸碱指示剂。并设计和完成有关的实验。进一步增强对化学现象的探究欲望,培养善于合作、勤于思考的科学精神,逐步树立认识来源于实践的观点。
二、教学方法
实验探究法、讲授法、讨论法。
三、教学过程

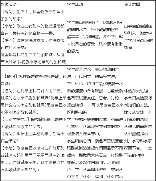
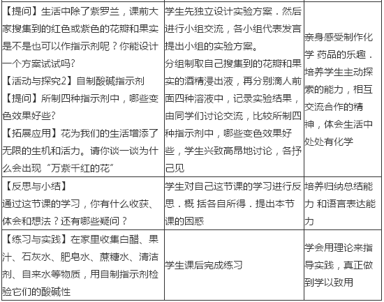
续
