首页
考研
最新考研题库
中外美术史23新版
建筑类
二级建造师
一级建造师
一级造价工程师
监理工程师
安全工程师
一级消防工程师
消防设施操作员
医学类
主治类
执业药师
护师(初级)资格证考试
主管护师(中级)资格证考试
护士资格证考试
医师类
中药学类
金融类
基金从业资格
银行从业资格
证券从业资格
期货从业资格
银行招聘考试
财会类
初级经济师
中级经济师
初级会计师
中级会计师
注册会计师
税务师
资产评估师
教师类
中学教师笔试
小学教师笔试
幼儿教师笔试
幼儿结构化面试
幼儿专业面试
中小学结构化面试
学历提升
成考(专升本)
成考(高起本、高起专)
自考
网校课程
登录
注册好礼
我的主页
我的提问
我的回答
退出
当前位置:
首页
>
建设工程项目管理
>
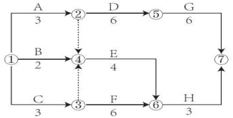
某工程双代号网络计划如下图所示,工作E最早完成时间和最迟完成时间分别是( )。
单选
某工程双代号网络计划如下图所示,工作E最早完成时间和最迟完成时间分别是( )。
A 6和8
B 6和12
C 7和8
D 7和12
正确答案
D
查看解析
搜索
相关试题
单选
下列不属于业主方进度目标的是( )。
A 工厂建成可以投入生产 B 道路建成可以通车 C 办公楼可以启用 D 旅馆竣工验收合格
查看
单选
某土方工程,计划总工程量为4800m3,预算单价为580元/m3,计划6个月内均衡完成。开工后,实际单价为600元/m3,施工至第3个月底,累计实际完成工程量3
A -34.8 B -6 C 6 D 34.8
查看
单选
某工程项目总价值3200万元,合同工期为16个月,现承包人因建设条件发生变化需增加额外工程费用800万元,则承包方提出工期索赔为( )个月。
A 8 B 6 C 4 D 3.6
查看
单选
下列不属于项目决策阶段经济策划工作内容的是( )。
A 项目建设成本分析 B 项目效益分析 C 编制资金需求量计划 D 融资方案的深化分析
查看
单选
承包商就已完工,经检验合格的工程提出支付申请,监理工程师复核后,业主批准支付申请,此工作程序属于( )流程。
A 物资采购工作 B 信息处理工作 C 设计工作 D 管理工作
查看
单选
关于建设工程项目策划的说法,正确的是( )。
A 工程项目策划只针对建设工程项目的决策和实施 B 旨在为项目建设的决策和实施增值 C 工程项目策划是一个封闭性的工作过程 D 其实质就是知识组合的过程
查看
单选
在国际上,民用项目总承包的招标多数采用项目( )的方式。
A 构造描述 B 功能描述 C 合同描述 D 设计描述
查看
单选
某工程由于安装的生产设备存在质量缺陷,导致该检验批质量验收不合格,施工单位在更换了该生产设备后,该检验批应( )。
A 按验收程序,重新进行验收 B 经有资质的检测单位检测鉴定后,予以验收 C 征得建设单位同意后,可予以验收 D 按技术处理方案和协商文件要求,予以验收
查看
单选
建设工程现场宿舍内应保证有必要的生活空间每间宿舍居住人员不得超过( )人
A 15 B 16 C 18 D 20
查看
单选
下列关于项目经理工作性质的说法,正确的是( )。
A 建造师是一个工作岗位的名称,而项目经理是一种 专业人士的名称 B 项目经理应为合同当事人所确定的人选,并在通用 合同条款中明确项目经理的姓名、职称、注册执业证书编号、联系方式及授权范围等事项 C 项目经理在紧急情况下为确保施工安全和人员安全,有权采取必要的措施保证与工程有关的人身、财产和工程 安全,但应在24小时内向发包人代表和总监理工程师提交 书面报告 D 项目经理应常驻施工现场,且每月在施工现场时间 不得少于专用合同条款约定的天数
查看
刷题小程序
热门试卷
《建设工程项目管理》模考1
《建设工程项目管理》模考2
《建设工程项目管理》模考3
《建设工程项目管理》模考4
《建设工程项目管理》模考5
《建设工程项目管理》考试1
《建设工程项目管理》考试2
《建设工程项目管理》考试3
《建设工程项目管理》考试4
一级建造师考试《建设工程项目管理》模拟题库1
一级建造师考试《建设工程项目管理》模拟题库2
一级建造师考试《建设工程项目管理》模拟题库3
一级建造师考试《建设工程项目管理》模拟题库4
一级建造师《建设工程项目管理》押题密卷1
一级建造师《建设工程项目管理》押题密卷2