分析

材料分析题 【案例说明】
依据《普通高中生物课程标准(实验)》,人教版高中生物必修三《稳态与环境》第一章第2节“内环境稳态的重要性”的具体内容标准是说明稳态的生理意义。案例l与案例2分别是两位教师的主要教学过程。
【案例1】



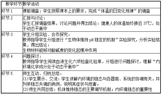
【案例2】



问题:
(1)请从课程基本理念的角度,写出案例1与案例2教学设计的异同点。(12分)
(2)根据材料,分析两位教师主要运用了哪一种教学策略。(8分)

正确答案
(1)相同点:案例1和2都是对课程的基本理念加以运用。在案例1和2中均有教师引导学生主动参与探究过程,勤于动手和动脑。逐步培养学生搜集和处理科学信息的能力、获取新知识的能力、批判性思维的能力、分析和解决问题的能力以及交流与合作的能力等。两个案例都体现了面向全体学生、倡导探究性学习和提高生物科学素养的课程理念。案例1中学生随机选取化验单,向医生请教如何看懂化验单,医生带领学生参观各种先进的检验设备,讲解各种化验知识。案例2中学生按照课本上的要求,完成“体温的日变化规律”的调查等,都体现了注重与现实生活的联系。不同点:案例1和2的侧重点不同,案例1更注重与现实生活的联系,让学生在现实生活的实践中学习相关知识。案例2更注重的是探究性学习,让学生在小组合作中进行探究。
(2)第一位教师主要运用的是研究性学习的教学策略.让学生进行研究性学习。学生到医院检验科参观学习,联系生活实际提高实践能力、观察能力并增强团队精神。
第二位教师主要运用的是合作学习的教学策略。整个教学过程采用小组合作的方式进行.并让学生将自己小组的成果进行交流展示.从而提高学生的探究能力与合作意识。
查看解析

相关试题

单选
图3为一学生进行某实验的基本操作步骤,下列相关叙述错误的是()。
A 图中B步骤主要观察细胞质的大小以及细胞壁的位置 B 图中E步骤滴加的是清水 C 该实验的目的是观察植物细胞的质壁分离与复原 D 本实验不需要设立对照实验,在时间上形成了前后自身对照
查看
单选
乌贼遇敌害会释放墨汁,将周围海水染黑。借机逃跑。下列有关的描述不正确的是( )。
A 乌贼释放墨汁属于防御行为 B 乌贼释放墨汁属于简单反射 C 释放墨汁的行为是由基因决定的 D 乌贼靠腕足的摆动和鳍的协调作用迅速逃跑
查看
单选
蛋白酶1作用于苯丙氨酸(C9H11NO2)羧基端的肽键,蛋白酶2作用于赖氨酸(C6H14N2O2)两侧的肽键,某四十九肽经酶1和酶2作用后的情况如图2,下列叙述
A 此多肽中含2个赖氨酸 B 苯丙氨酸位于四十九肽的17、31、49位 C 短肽D、E与四十九肽的氧原子数相同,N原子数减少2个 D 适宜条件下酶1和酶2同时作用于此多肽。可形成5条短肽
查看
单选
对绿色植物细胞某细胞器组成成分进行分析发现,A、T、C、G,U五种碱基的相对含量分别约为35%、0、20%、15%、30%,则该细胞能完成( )。
A 吸收氧气,进行有氧呼吸 B 发出星射线,形成纺锤体 C 结合mRNA,合成蛋白质 D 吸收并转换光能,完成光合作用
查看
单选
某教师在“细胞的衰老和凋亡”一节的教学中,为了引导学生思考,设计了5个问题。其中3个问题都提问了班长。该教学行为不符合课程基本理念中的()。
A 注重与现实生活的联系 B 倡导探究性学习 C 提高生物科学素养 D 面向全体学生
查看
单选
“通过学习生物组成的元素以及元素构成的化合物,认同生命的物质性”是“细胞中的元素和化合物”一节的目标之一,其中“通过学习生物组成的元素以及元素构成的化合物”属于
A 行为主体 B 行为动词 C 行为条件 D 表现程度
查看
单选
图3表示细胞免疫过程中X细胞对靶细胞的杀伤过程,其中能够产生X细胞的是()。
A B细胞 B 效应B细胞 C T细胞 D 效应T细胞
查看
单选
下列有关生物实验的叙述,合理的是()。
A 胡萝卜可作为检测生物组织中还原糖的实验材料 B 探究温度对酶活性的影响时,可选择过氧化氢溶液为反应的底物 C 观察线粒体时,利用健那绿染液可将线粒体染成蓝绿色 D 探究生长素类似物促进植物插条生根的最适浓度时,不需要进行预实验
查看
单选
根据《普通高中生物课程标准(实验)》相关界定,下列行为动词不属于了解水平的是()。
A 描述 B 列举 C 简述 D 关注
查看
单选
图1为中心法则图解,下列有关的叙述中,正确的是()。
A 过程③发生在所有RNA病毒中 B 转基因生物中能够体现①~⑤过程 C ①~⑤过程中。都能发生碱基互补配对 D ③过程中碱基互补配对时,遵循A—U、U—A、C—G、G—C的原则
查看
刷题小程序
中学生物题库小程序