首页
考研
最新考研题库
中外美术史23新版
建筑类
二级建造师
一级建造师
一级造价工程师
监理工程师
安全工程师
一级消防工程师
消防设施操作员
医学类
主治类
执业药师
护师(初级)资格证考试
主管护师(中级)资格证考试
护士资格证考试
医师类
中药学类
金融类
基金从业资格
银行从业资格
证券从业资格
期货从业资格
银行招聘考试
财会类
初级经济师
中级经济师
初级会计师
中级会计师
注册会计师
税务师
资产评估师
教师类
中学教师笔试
小学教师笔试
幼儿教师笔试
幼儿结构化面试
幼儿专业面试
中小学结构化面试
学历提升
成考(专升本)
成考(高起本、高起专)
自考
网校课程
登录
注册好礼
我的主页
我的提问
我的回答
退出
当前位置:
首页
>
建设工程施工管理
>
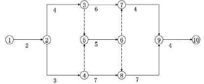
某建设工程施工进度计划如下图所示,则该计划的计算工期是( ) 天。
单选
某建设工程施工进度计划如下图所示,则该计划的计算工期是( ) 天。
A 19
B 20
C 22
D 23
正确答案
D
查看解析
搜索
相关试题
单选
下列工程质量问题中,以下可不作处理的情况有()。
A 混凝土结构出现宽度不大于 0.3mm 的裂缝 B 混凝土现浇楼面的平整度偏差达到 8mm C 某基础的混凝土 28d 强度不到规定强度的 30% D 混凝土结构表面出现蜂窝、麻面
查看
单选
某施工企业编制砌砖墙人工定额,该企业有近3年同类工程的施工工时消耗资料,则制定人工定额适合选用的方法是( )。
A 技术测定法 B 比较类推法 C 统计分析法 D 经验估计法
查看
单选
关于实施性施工进度计划及其作用的说法,正确的是( )。
A 可以确定项目的年度资金需求 B 可以确定施工作业的具体安排 C 可以论证项目进度目标 D 可以确定里程碑事件的进度目标
查看
单选
在施工过程中,施工测量复核结果应报送()复验确认后才能进行后续相关工序的施工。
A 项目经理 B 监理工程师 C 业主技术负责人 D 项目技术负责人
查看
单选
建设工程项目管理就是自项目开始到项目完成,通过( ),使项目目标得以实现。
A 项目组织和项目控制 B 项目策划和项目组织 C 项目策划和项目控制 D 项目控制和项目协调
查看
单选
采用施工总承包管理模式时,对各分包单位的质量控制由( )进行。
A 业主方 B 监理方 C 施工总承包单位 D 施工总承包管理单位
查看
单选
根据《建筑安装工程费用项目组成》(建标[2013]44号)的规定,下列不属于措施项目费的是()。
A 仪器仪表使用费 B 脚手架工程费 C 大型机械设备进岀场及安拆费 D 己完工程及设备保护费
查看
单选
下列成本计划中,用于确定责任总成本目标的是( )。
A 指导性成本计划 B 竞争性成本计划 C 响应性成本计划 D 实施性成本计划
查看
单选
关于业主方项目管理的目标和任务,以下说法正确的是( )。
A 业主方项目管理服务于业主的利益,其项目管理的目标包括项目的投资目标、进度目标、成本目标和质量目标 B 业主的投资目标是项目的总投资目标 C 进度目标指的是项目竣工验收的时间目标 D 项目的质量目标即施工的质量
查看
单选
下列施工组织设计的内容中,属于施工平面图内容的是( )。
A 编制人力和时间安排计划、资源需求计划和施工准备计划 B 反映最佳施工方案在时间上的安排 C 对可能采用的几个施工方案进行定性、定量的分析 D 把各种临时工程设施合理地布置在施工现场,使整个现场能有组织地进行文明施工
查看
刷题小程序
热门试卷
2022年二级建造师考试《建设工程施工管理》密训卷
2022年二级建造师考试《建设工程施工管理》冲刺卷(二)
2022年二级建造师考试《建设工程施工管理》冲刺卷(一)
2022年二级建造师考试《建设工程施工管理》模拟卷(三)
2022年二级建造师考试《建设工程施工管理》模拟卷(二)
2022年二级建造师考试《建设工程施工管理》模拟卷(一)
2022年二级建造师考试《建设工程施工管理》机考模拟演练卷(一)(符合2022年新版教材)
2022年二级建造师考试《建设工程施工管理》机考模拟演练卷(二)(符合2022年新版教材)
2022年二级建造师考试《建设工程施工管理》密训卷(符合2022年新版教材)
2022年二级建造师考试《建设工程施工管理》冲刺卷(二)(符合2022年新版教材)
二级建造师《建设工程施工管理》预测一
二级建造师《建设工程施工管理》预测二
二级建造师《建设工程施工管理》预测三
二级建造师《建设工程施工管理》预测四
二级建造师《建设工程施工管理》预测五