首页
考研
最新考研题库
中外美术史23新版
建筑类
二级建造师
一级建造师
一级造价工程师
监理工程师
安全工程师
一级消防工程师
消防设施操作员
医学类
主治类
执业药师
护师(初级)资格证考试
主管护师(中级)资格证考试
护士资格证考试
医师类
中药学类
金融类
基金从业资格
银行从业资格
证券从业资格
期货从业资格
银行招聘考试
财会类
初级经济师
中级经济师
初级会计师
中级会计师
注册会计师
税务师
资产评估师
教师类
中学教师笔试
小学教师笔试
幼儿教师笔试
幼儿结构化面试
幼儿专业面试
中小学结构化面试
学历提升
成考(专升本)
成考(高起本、高起专)
自考
网校课程
登录
注册好礼
我的主页
我的提问
我的回答
退出
当前位置:
首页
>
建设工程施工管理
>
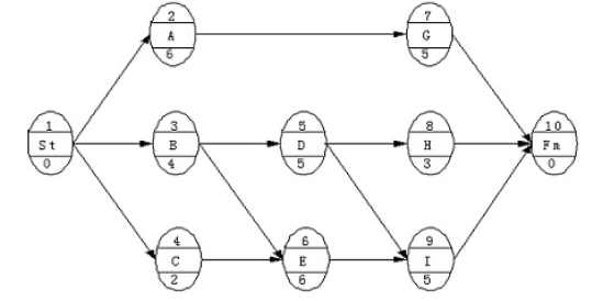
某分部工程的单代号网络计划如图所示(时间单位:天),正确的有( )。
多选
某分部工程的单代号网络计划如图所示(时间单位:天),正确的有( )。
A 有两条关键线路
B 计算工期为15
C 工作H的自由时差为2
D 工作D和I之间的时间间隔为1
E 工作G的总时差和自由时差均为4
正确答案
BDE
查看解析
搜索
相关试题
单选
下列措施项目费中,( )属于可以精确计量的费用。
A 夜间施工费 B 二次搬运费 C 冬雨期施工费 D 垂直运输费
查看
单选
下列有关建设工程监理规划的表述,正确的是( )。
A 监理规划由项目总监理工程师组织编写 B 监理规划应当由监理单位技术负责人签字 C 监理规划应当在投标阶段编制 D 监理规划应该在第一次监理例会前报送建设单位
查看
单选
施工企业组织生产、编制施工计划、签发任务书的依据是( )。
A 施工预算 B 施工图预算 C 投标报价 D 项目经理的责任成本
查看
单选
下图施工网络计划中,电梯安装及调试工作的总时差为( )天。
A 30 B 60 C 90 D 120
查看
单选
下列施工质量控制的工作中,属于事前质量控制的是( )。
A 分析可能导致质量问题的因素并制定预防措施 B 隐蔽工程的检查 C 工程质量事故的处理 D 进场材料抽样检验或试验
查看
单选
工程质量缺陷按返修方案处理后,仍无法保证达到规定的使用和安全要求,而又无法返工处理的,其正确的处理方式是( )。
A 不作处理 B 报废处理 C 加固处理 D 限制使用
查看
单选
下列施工现场危险源中,属于第一类危险源的是( )。
A 工人焊接操作不规范 B 现场存放大量汽油 C 油漆存放没有相应的防护措施 D 焊接设备缺乏维护保养
查看
单选
关于施工总承包模式特点的说法,正确的是( )。
A 施工总承包单位负责项目总进度计划的编制、控制、协调 B 项目质量取决于业主的管理水平和施工总承包单位的技术水平 C 在开工前就有明确的合同价,有利于业主对总造价的早期控制 D 业主需负责施工总承包单位和分包单位的管理和组织协调
查看
单选
在固定总价合同形式下,承包人一般应承担的风险是( )。
A 全部工程量的风险,不包括通货膨胀的风险 B 工程变更的风险,不包括工程量和通货膨胀的风险 C 全部工程量和通货膨胀的风险 D 通货膨胀的风险,不包括工程量的风险
查看
单选
建设项目工程总承包方项目管理工作涉及项目( )的全过程。
A 设计阶段 B 实施阶段 C 施工阶段 D 使用阶段
查看
刷题小程序
热门试卷
2022年二级建造师考试《建设工程施工管理》密训卷
2022年二级建造师考试《建设工程施工管理》冲刺卷(二)
2022年二级建造师考试《建设工程施工管理》冲刺卷(一)
2022年二级建造师考试《建设工程施工管理》模拟卷(三)
2022年二级建造师考试《建设工程施工管理》模拟卷(二)
2022年二级建造师考试《建设工程施工管理》模拟卷(一)
2022年二级建造师考试《建设工程施工管理》机考模拟演练卷(一)(符合2022年新版教材)
2022年二级建造师考试《建设工程施工管理》机考模拟演练卷(二)(符合2022年新版教材)
2022年二级建造师考试《建设工程施工管理》密训卷(符合2022年新版教材)
2022年二级建造师考试《建设工程施工管理》冲刺卷(二)(符合2022年新版教材)
二级建造师《建设工程施工管理》预测一
二级建造师《建设工程施工管理》预测二
二级建造师《建设工程施工管理》预测三
二级建造师《建设工程施工管理》预测四
二级建造师《建设工程施工管理》预测五