【知识点】教学目标、教学方法、教学过程
(1)①知识与技能目标
掌握裁剪工具的使用。
简单掌握图像色彩明暗的处理。
能够运用Photoshop中的仿制图章工具、模糊工具。
⑦过程与方法目标
通过给纪念卡处理照片.学会针对照片中存在的不同问题.掌握选择有效的工具来补救缺陷问题的方法。
遇到问题时.能分析问题,寻找解决问题的有效途径。
③情感态度与价值观目标
通过为英雄制作纪念卡这一活动,学习三位英雄舍己为人、见义勇为的精神;感受Photosh叩工具强大的图像处理功能.获取成功体验。
(2)教法:总结法、讲授法、归纳法。
学法:任务驱动法、自主探究法。
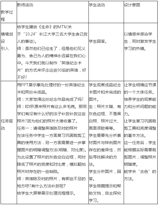
(3)

(续表)